地下城堡4英雄强度排行往往是玩家们最关心,由于该手游有着复杂的职业机制与阵营设定,不同英雄在推图、地下城、活动和竞技场中的表现都有差异化,如何选出真正值得长期培养的角色尤为关键。一些英雄凭借机制独特、强度稳定以及高泛用性,几乎成为了每位玩家必练的存在,而另一些则偏向于特定场合发挥。以下便结合当前版本的普遍共识,带来地下城堡4手游强力英雄推荐。
输出位
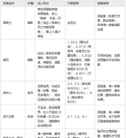
暗影阵营的骨语女士是绝对核心,新手阶段就能获得,能一直用到后期,是少数爆发与持续输出兼具的法师。灵语之碑的双重打击,能在短时间内打出极高伤害,同时还能分担部分伤害,提高生存率。被动汲魂进一步强化了她的滚雪球能力,让她在小怪战与BOSS战中都能保持高效输出。正因如此,骨语女士稳居T0,是最值得优先投入的角色之一。
控制、射手
推荐“迅矢”,凭借长达5秒的缴械技能,能精准限制敌方高威胁输出单位,大大削弱对手的火力。被动“地雷”在特定场合还能打出开局爆发,令后排的脆皮怪物措手不及。迅矢的优势在于不仅能稳定贡献输出,还能兼具控制,使其在单体BOSS战与竞技场对抗中都具备极高价值,是各类阵容的优先核心射手。
坦克位:
初光之盾与粉碎者都是T0之选。初光之盾凭借超高的格挡和稳定的眩晕,被誉为全游最稳的坦。不一定是伤害减免最高的,但稳定性决定了很多高难副本必须依赖其来抗住伤害,否则队伍根本没有输出空间。粉碎者则属于更具攻击性的功能坦克,不仅拥有群伤、回血、控制,还具备击退效果,能打乱敌方阵型,冲阵扰乱后排,是典型的攻守兼备型角色。经过版本强化后,粉碎者甚至被许多玩家推上了“当前最强坦”的位置。
刺客机动位
黑骑士是前期必不可少的绕后打手,凭借进场隐身与绕后机制,能精准切掉敌方后排的威胁单位,堪称“逃课神器”。虽然在后期会逐渐被寂灭之影取代,但在资源有限、战力不足的阶段,功能性远远大于实际伤害,依旧有着不可替代的价值。而寂灭之影则是后期的代表刺客,集群控、收割、护盾与增伤于一体,竞技场与地下城里都是常客,泛用性与强度兼具,稳居高梯度。
团队爆发
狂想旋律一定要提到,大招能为全队提供20%的攻击力和20%的暴击率加成,这种团队级的增益效果直接提升了整体输出的层级,几乎是所有阵容的必备角色。无论是推图还是极限挑战,有和没有队伍的输出能力简直天差地别。
其他角色:
除了这些顶级核心,其他一些角色在特定场合同样强力。比如霜吻,在面对单体高强度BOSS时,大招自带的减攻速效果能显著减轻前排压力,同时自身既能输出又能部分承担坦克角色,是典型的万金油法师。夜魅则凭借普攻AOE与吸血效果,成为群体战斗中的T0群伤角色,尤其在清理多波小怪时效率极高。森林心则以格挡与团队增益著称,在长线战斗与地下城中拥有稳定的表现。
整体来说,当前地下城堡4英雄强度排行中,骨语女士、迅矢、初光之盾、粉碎者、黑骑士、狂想旋律和寂灭之影几乎是所有玩家公认的必练角色。他们的强度不仅体现在单点数值,更在于机制的全面性和对阵容的贡献度。围绕这些角色搭建队伍,不论是刷资源还是挑战活动,都能达到事半功倍的效果。有不少英雄其实强度也不差,只是可能被替代,在特定阶段或副本中有极佳的作用,而其余英雄则大多是功能性选择,更多依赖场合才能发挥作用。


