在明日方舟终末地中,洁尔佩塔是自然属性的辅助角色,特别适合需要控制/聚怪的阵容,有小伙伴问明日方舟终末地洁尔佩塔怎么培养?感兴趣的话,下面来看看明日方舟终末地洁尔佩塔养成攻略指南吧。
明日方舟终末地洁尔佩塔玩法攻略
一、定位及装备武器选择
定位:自然系辅助,兼具控制与聚怪能力,物理击飞效果优秀,适合碎冰队;
推荐理由:集合辅助和输出于一体的副C角色,强烈建议抽取一名备用。
装备武器推荐:
二、配队推荐
三、技能加点推荐
优先顺序:战技 > 连携技 > 终结技;
天赋加点:优先意识与智识,提高战技及连携技效果;
技能解析:
信使的歌声:提升队伍近卫/术士/辅助干员7%的终结技充能效率;
迟来的回信:强化战技和连携技,战技最后一击命中≥2敌人时,恢复108 + 0.8/0.9智识;
注:战技与连携技触发频繁,是洁尔佩塔核心输出方式,终结技虽重要,但作用次之,主要提供法术脆弱效果。
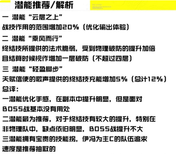
四、潜能推荐
1、云层之上
战技范围增加20%,提升操作体验。
2、乘风而行
终结技提供的法术脆弱效果提升倍数;
受物理破防加成,结算时额外增加破防效果(上限四层)。
3、轻盈脚步
天赋“信使的歌声”提供的终结技充能增加5%,总计提升至12%。
潜能解析:
潜能1:优化技能手感,副本中效果明显,但对BOSS战影响不大。
潜能2:提升终结技法术脆弱,特别适合非物理队伍,是核心培养潜能。
潜能3:增加终结技充能效率,对以伊冯为主C的队伍提升明显。
为大家推荐:明日方舟终末地洁尔佩塔值得抽吗-洁尔佩塔抽取建议
以上就是小编为大家带来的明日方舟终末地洁尔佩塔养成方法,希望对大家有所帮助~更多精彩实用的游戏资讯,还有各种游戏攻略尽在!




