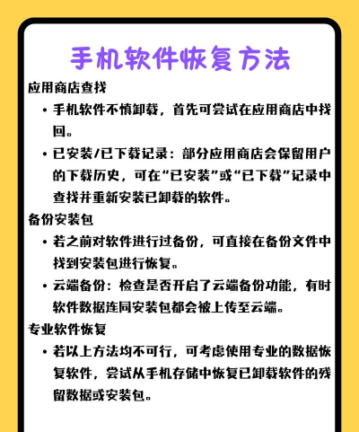
当手机存储空间告急,不少用户会选择卸载部分应用来腾出空间。但过段时间需要重新使用时,却不知如何快速找回已删除的APP。其实,多数主流应用分发平台都内置了“已安装/已卸载应用历史”功能,用户无需手动搜索或记忆软件名称,只需打开对应商店,即可在下载记录中一键重装。
1、《软件商店》
该商店支持全量应用索引与智能分类,不仅提供最新版本推送,还长期保存用户的安装与卸载行为日志。只要曾通过本商店安装过某款应用,即便已卸载数月,仍可在“我的应用”或“历史记录”中精准定位并重新下载,操作路径清晰,响应速度快。
2、《应用宝》
作为成熟度较高的安卓应用分发平台,应用宝具备稳定持久的下载档案系统。所有通过其安装的应用均会生成唯一标识记录,即使卸载后,用户仍可在“管理”→“下载历史”中调取完整列表。支持断点续传与后台静默更新,重装效率高,兼容性覆盖主流Android机型。
3、《pure》
pure是一款轻量级本地应用管理工具,侧重于设备端数据可视化。它可扫描并归档全部APK安装包来源、安装时间及卸载状态,生成结构化历史清单。用户进入“已卸载应用”标签页,即可查看过往删除项,并直接触发重新下载流程;需注意的是,重装后可能需手动检查版本更新。
4、《apk安装器》
apk安装器整合了本地文件识别、网络资源拉取与批量安装能力,支持从云端库或本地缓存中检索已卸载应用对应的安装包。用户可通过关键词模糊匹配或按时间排序筛选目标APP,下载完成后自动唤起安装界面,全流程闭环,适配各类第三方ROM环境。
5、《app下载》
app下载平台采用行为追踪机制,自动同步用户在不同设备上的安装偏好与卸载动作。其历史模块支持按日期、类型、使用频率多维度筛选,且提供一键重装快捷入口。同时集成基础版本比对功能,便于用户确认是否需升级至最新版后再安装。
以上五款工具均具备完整的卸载应用追溯能力,无需额外插件或Root权限,普通用户即可完成快速找回。建议优先选择系统预装或高频更新的平台,以保障安装包签名有效性与版本安全性。


