《明日特攻队》作为一款非常好玩的末日题材打丧尸爽游,自然少不了众多天赋异禀的特色英雄。游戏内主要有输出类、坦克类、辅助类三大类型英雄,各位特攻队长可以根据玩法的不同,灵活运用各种英雄的特点,自由组合出战的队伍。
接下来就让土豆哥带大家一起了解下,本期出场的特攻英雄-发明家·J博士。
英雄名称: “发明家”J博士
英雄定位:输出
初始品质:史诗
英雄背景:
科技才是第一生产力,这一点在灾后重建中尤为凸显。自从J博士加入了特攻队,营地的器械和装备得到了质的提升。不仅如此,加入了他个人趣味的小发明也给营地带来了很多欢乐。
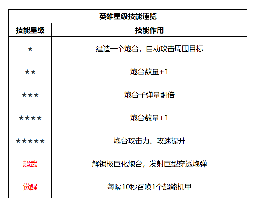
英雄特色:召唤炮台和机器人自动攻击
进化属性:当英雄进化到特定品级后,将解锁对应进化属性
英雄品鉴:
拥有科技赋能的J博士,其天才发明为特攻小队带来了强劲加持。战场内的J博士,可召唤数个炮台,自动攻击目标,当局内技能升级时,不仅炮台数量飙升,攻击力和攻速也会提升。试想一下,周身环绕炮台,面对群怪的围堵,也能轻松应对。
当J博士局内技能升级到超武和觉醒状态后,炮台将进化为巨化炮台,能发射穿透型炮弹带来更强力输出,同时每隔10秒还能召唤超能机甲,一起疯狂biubiubiu~
同时J博士还能在战场内,为其他召唤类BD技能提高伤害加成;解锁强力超越技能后,输出拉满的同时,自动战斗的超能机甲数量还能翻倍。
有一堆炮台、超能机甲协助自动战斗,等于凭空增加了一堆作战的队友,不论是主线闯关,还是单挑BOSS,J博士都是非常好的上阵选择,属于主力输出英雄,非常值得拥有和培养~
以上就是本期特攻英雄【发明家·J博士】的特色介绍。
接下来,请期待土豆哥更多好玩的、搞怪的、专业的、一本正经胡说八道的精彩爆料哦~




