不知不觉,《无尽的拉格朗日-星际猎人》的净化协议玩法已开启一月有余啦,不知各位玩家的态势任务推进是否顺利?是否已借助效率机器人,有效提升了基地发展效率?又是否成功压制了那些难缠的巨型失落要塞呢?
在此,小编有一则福利贴士:在您专注于压制巨型失落要塞的同时,别忘了完成协议相关任务还可领取星系专属奖励——由雷火”改造的旧帝国SP系列舰船。它们,或许就是改变战局的关键力量。
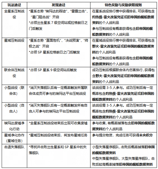
小编已经为各位带来了获取SP舰船数据资料的主要玩法途径,助您快速将其纳入麾下:

话不多说,下面就让我们一起来领略这两款SP舰船——野火护航艇与灼热级驱逐舰的独特魅力吧~
野火-战术鱼雷护航艇/格斗护航艇,是雷火公司在旧帝国野火护航艇的基础上研发的改进型号,相对原版提上了机动性。
灼热级-重炮驱逐舰/战术驱逐舰,由雷火科技在灼热级舰船上进行改装研发,配备双战斗构型,将进一步驱动战场战斗进化。