制作人上演自杀式致歉,是作秀还是龙场悟道?
奇哉怪也,几天前举办的《天下:万象》前瞻发布会上,制作人还在为一手好牌打得稀烂”向玩家致歉,没想到随着《天下:万象》定档12月17日的消息传出,居然预约量瞬间超过百万,什么情况?
无论如何,真实的预约数字,代表了真实的玩家群体,这无疑会进一步加强网易高层对天下IP下重注,加大资源投入”的决心,对于真心喜欢这款游戏的玩家来说,肯定是好事一桩。现在就看天下开发团队,如何承载压力、重铸荣光了!
一、制作人为什么要致歉?认账后的猛药革新
《天下》系列作为网易首款3DMMO网游,多年运营下来,其口碑风向却算不上太平,有人称它是一代人的白月光”,但也有人给它贴上又肝又氪”、宣传一个样,上线又是另一个样”等负面标签,白月光是虚赞,后面这几个标签可是实打实的批评了,这也是制作人星一”为什么在发布会上,第一时间以90度鞠躬向广大玩家致歉的原因。

发布会上,星一并没有回避在玩家社区里流传已久的吐槽,而是将那些广为流传的表情包”放到了PPT上,直面天下系列存在的问题,并坦言自己把一手好牌打得稀烂”,辜负了很多新老玩家的期待。


看完整场发布会,笔者可以很负责任地说一句,这并非是作秀”,而是认账”!
有错就要认,挨打要立正!对于玩家群体的批评内容,这里也引用改编一句国学大师季羡林先生的话——赞美《天下》,是源自玩家心中的热爱,而批评《天下》,更是源自热爱啊!
《天下》之所以能走到现在,离不开无数玩家的坚守和真金白银的支持,只有直面过去,痛定思痛,才有迎接未来的勇气!

不过,从数据上看,《天下》系列的表现依然算是不错,2026年10月31日,《天下》系列累计注册用户超过2亿;2025年7月,《天下3》赛季服创下吉尼斯世界纪录;2025年9月《天下贰·经典版》发起共创计划,吸引超过1万名玩家投资人共同参与。
这些数据足以证明,玩家们对天下”这个IP的感情依然存在,在他们内心深处,其实一直期待着天下”的再次崛起,期待着那个激情澎湃的黄金时代能再次归来!
但对于开发组来说,一切并非易事,一款运营17年的游戏,积攒下来的复杂度足以吓跑”任何一个想回归的老朋友,也劝退”很多想体验纯真MMO的新玩家。因此要想实现重铸荣光”,就需要下重注、用猛药,才能真正做出一款玩家想要的天下”。
这种从闭门造车”到开门纳谏”的转变,既有《天下》开发组队刮骨疗毒”的决心,还传递出他们想把天下”做好的决心,这本身就是一个经典IP走向新生的最好起点。可以说,当开发者与玩家真正站在同一战线,为了同一个天下”而努力时,那个令人怀念的黄金时代,或许就真的不再遥远。

制作人写给玩家的一封信
二、弥赛亚新引擎加持,一场彻底的技术革命!
一切,要从何做起呢?咱们先从技术端来说,《天下:万象》实际上是一款基于网易自研的弥赛亚”(MESSIAH)引擎开发的新游戏”。

当你进入移动端体验之后,你会发现新引擎对全地图超过600平方千米的内容进行了画质迭代,玩家进入游戏的瞬间,就能感受到焕然一新的视觉体验,根据弥赛亚新引擎的强力表现,天下想要跟上当前行业一线游戏的水平,也并非纸上谈兵。

举个简单的例子,在新引擎的加持下,《天下:万象》的制作团队可以对游戏中的场景进行一次精雕细琢”的翻新,大家以往看到的纸片树”,现在会以更加逼真、立体的形态呈现;之前卡顿的场景,也能变得更加流畅。笔者在现场实测后发现,在多人场景下,游戏帧率的确有了2-4倍提升,运行速度也比之前快了不少。

同时,《天下:万象》的捏脸系统也迎来了一波史诗级”革新。大家既可以对40个脸部模块、15个精细化妆容进行自定义设置,还可以使用30种全新材质的初始发型。如果你实在懒得捏,还可以通过上传照片、词条捏脸、天命塑颜等方式快速生成符合自己心意的角色外貌。

不过,在试玩过程中,也发现《天下:万象》在部分场景中依然沿用了之前的设计,对此营销负责人毒刺表示,新引擎虽然能对地图进行更加精细地处理,但也会给玩家设备造成巨大的使用负担。因此,制作团队衡量再三后,决定通过部分重置、资产精修、氛围翻新”的迭代逻辑,来确保大家的游戏体验。

而这份对电脑设备的顾虑,也转移到了移动端身上。制作团队不仅在上线前做了丰富的机型适配测试,还做了两套操作模式。如果你只想清日常,选择简易操作模式即可轻松完成任务;如果需要下副本、打战场等,选用经典操作模式就能获得相对精准的操作体验。



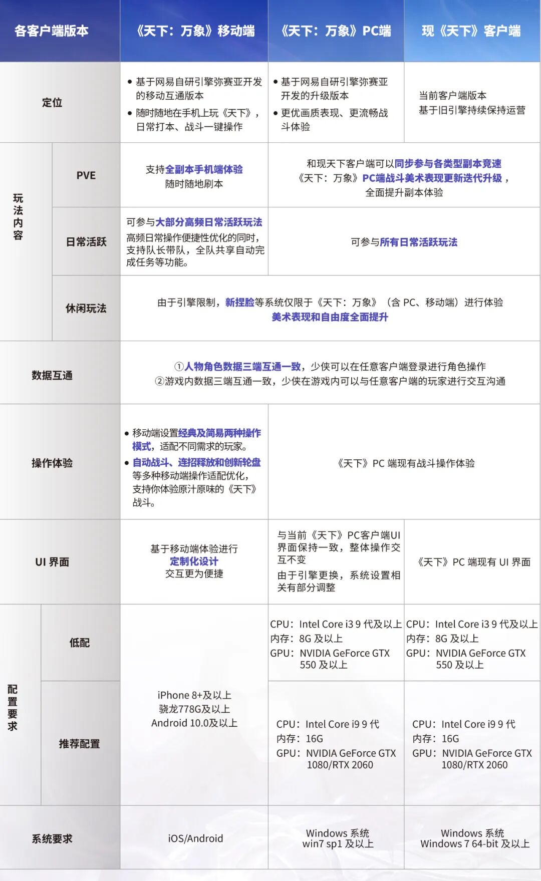
即便你用配置较低的千元机”,也能流畅运行《天下:万象》。不过,目前的移动端版本暂时无法体验端游的全部玩法,大家可以在公测后,可以参考下方表格了解移动端和端游玩法的具体差异。

三、30岁玩家的MMO?一代人有一代人的天下
在如今快节奏的游戏市场中,传统MMO已经是时代眼泪”的说法早已屡见不鲜,即便近年来有不少游戏厂商重回MMO赛道,能存活并保持持续增长的也属于凤毛麟角。
这是因为,玩家对MMO游戏的需求发生了变化。对于20+的年轻玩家来说,他们的核心需求在于公平的竞技”和刺激的体验”;但对于30岁以上的核心玩家来说,其需求已经逐渐转变为承载他们的过往”和尊重他们的投入”。但这两代玩家的核心需求,实质上会产生一个很难调和,无法平衡的矛盾。

《天下:万象》的解决方案是,给每一代人都做一个天下,玩家要做的,只是选一个适合自己的入口,走进那个依然熟悉的大荒”。
比如,《天下贰:经典版》,就是那些曾经在大荒中留下青春、如今渴望回归纯粹体验的玩家所准备的天下”。
它坚持国韵水墨风格,重新复刻2008-2011年经典版本的美术与场景、35个经典副本,唤醒老玩家内心深处的记忆共鸣。
它不追求极速养成与战力膨胀,而是以半年满级” 的慢节奏,主动拉长养成周期,让玩家从冲级焦虑”中解放出来,重新体验探索、跑图、任务等MMO原初乐趣,重现当年慢慢游玩、深深沉浸”的状态。
它摒弃VIP与付费碾压,一边通过转移付费”模式,一边通过 后置惩罚” 机制和技术手段严惩工作室和违规线下交易,为玩家搭建一个健康、公平的交易平台。游戏内一切物资的产出、定价将由玩家自己决定,形成有得玩、有得赚”的良性生态,让装备与实力回归时间与技术的积累。

正如天下贰主策国峰所言,《天下贰经典版》并不是简单的怀旧复刻”,而是一场MMO的文艺复兴”,他能让玩家在快时代里重建慢体验,在复杂系统中回归简单乐趣。在这里,他们不需要被催促,可以按自己的节奏去体验各类玩法。无论你是倾注时间,还是倾注热爱,这个天下都会尊重你的投入。
12月17日,《天下贰经典版》也将开启第三次删档测试,欢迎大家前往体验。

再比如,《天下3》赛季服就是为那些渴望纯粹较量”与即时热血”的玩家所准备的天下”。它并不试图复刻某个过去的版本,而是以赛季”为刻度,在有限时间内构建起一个绝对绿色、高度聚焦于GVG(势力对战)的竞技舞台。

在过去的3个赛季中,赛季服单场势力战参战人数屡破新高,万人同屏激战的壮观场面比比皆是,不少玩家都在里面打得不亦乐乎。事实上,对于那些既想感受MMO团队协作魅力,又不愿被长线养成束缚的玩家而言,赛季服就像一个随时可以奔赴的战场,在那里可以尽情释放自己的热情与天赋,青春与热血一直都在。

在这里,公平”不是一句口号,而是由日均10元充值封顶”机制和所有核心战斗资源皆可通过活跃获取的规则所夯实的基石。它的目标很简单,就是让胜负回归战术、团队配合与个人操作。

除此之外,赛季服的设计逻辑,还是一场针对传统MMO沉疴的外科手术”。它通过单机可玩、殊途同归”的理念,拆解了强制社交的束缚。在副本可单人通关,资源获取效率与组队持平的规则下,确保了独狼”的游戏体验。
可以说,赛季服已经用时间证明,这里是一个零负担入场,打全年激情” 的天下,这里永远有规模最大、对抗最激烈的GVG战场!那么现在问题来了,你想不想打一场痛快淋漓的、绝对公平的架?
目前,《天下3》年度服【弱水三千】及第四赛季定山河也确定于12月同步开启。
其实,《天下3》赛季服与《天下贰:经典版》,就像一枚硬币的两面,他们用自己的方式,共同诠释了一代人有一代人的天下”的解题思路。它们并非彼此替代,而是平行开辟的入口,引导着不同代际、不同诉求的玩家,走向那个同样名为大荒”却体验迥异的江湖。

而这,正是《天下:万象》所描绘的未来图景:不再试图用单一版本满足所有众口,而是通过清晰的玩法分区与价值主张,让每一代玩家都能找到属于自己的那片山海。无论是回首过去,还是激战当下,总有一个天下,为你存留灯火。
四、与其在MMO红海搏杀,不如深耕老玩家
运营17年扎实的基本盘,是《天下》系列长青的底气,更是《天下:万象》破局的底气。当行业纷纷追逐年轻化”快餐化”时,《天下》却选择了一条看似逆流而行的道路。
深耕30岁以上玩家的需求,用技术革新回应情怀,用版本分化满足代际差异。这不是妥协,而是对MMO本质的深刻洞察:真正的长青,不在于盲目追逐风口,而在于守护那些愿意为热爱付出时间与情感的玩家。

当我在《天下3》视频号看到传奇玩家明度的那部纪录片,推荐点赞评论数据一般般,转发量却是惊人的10万+”,我偷偷问了官方营销团队,为什么数据这么奇怪?得到的答案是:不是他们干的,没有刷过这个数据,他们也很好奇,完播率和转发量为什么会这么猛?

答案其实在于:2亿注册用户的积淀、吉尼斯世界纪录的热血、共创计划中玩家字字恳切的50万文本量,都在诉说着一个事实——老玩家从未离开,甚至是像明度这样的传奇玩家,跟团队闹过不愉快也未曾真正放弃了《天下》,他们只是需要一款真正理解他们需求的游戏。

而《天下:万象》正是这样一款游戏:它用三端互通打破设备桎梏,用经典版与赛季服满足不同诉求,用技术革新提升体验,最终让一代人有一代人的天下”从愿景变为现实。


在快节奏的时代,《天下》系列以慢节奏的匠心重塑经典;在追求新”的浪潮中,它用17年的底蕴回应旧”的情怀。这或许就是传统MMO在新时代的生存之道:不必成为所有人追逐的潮流,只需成为特定群体的灯塔——
只要灯火不灭,那些曾在门派驻地仰望星空、在势力战中热血呐喊的玩家,总会循光归来。而12月17日全平台上线的《天下:万象》,正在用行动证明:情怀与技术并重,分化与深耕并行,传统MMO依然能走出属于自己的长青之路!






