若是想要让自己变强的话,最好利用卡池让自己获得更强的角色。特别是明日方舟终末地熔火灼痕卡池值得抽吗?熔火灼痕卡池作为游戏前期很早出现的卡池之一,在这提供了大量的奖励。
首先大家要了解熔火灼痕卡池中的限定角色是谁,这个卡池中所开放的干员是莱万汀,这时先建议了解她的基本能力,才能判断出要不要抽这个卡池。每天也可以利用免费抽卡次数,抽取更多资源,也方便累积一下小保底或者大保底!
要是自己缺少一个火属性输出主C的话,那么莱万汀就是一个很值得抽取的角色了。因为她的成长属性很高,可以不断叠加伤害,让自己越战越勇!要是自己队伍里已经有主C的话,那就可以考虑不抽,毕竟想抽一个角色,也要耗费不少的抽卡资源。若是只是单纯的想抽一些紫色的五星干员,也可以在这抽取,同样有一定的概率抽到!
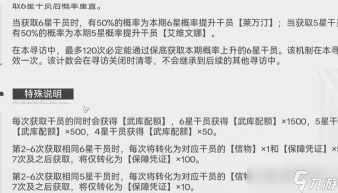
接着再来讲一下抽卡规则,要是大家打算获取五星干员的话,那只要抽9次,就能保证百分百获取。若是打算要六星干员的话,则需要寻访79次左右,但是这并不能保证一定能得到莱万汀,也有一定的概率获取其他普通的六星干员。若是想获取限时up的六星干员,就一定要抽取120次左右,即可保证自己百分百获取!另外要是不是追求角色的话,卡池里面的经验道具和其他装备,同样值得玩家们获取!不过要是只是想获得基础培养材料,那就建议抽新手特惠卡池,所需要耗费的信封数量只会更少!若是只是想要某个装备或者道具,也可以在商城里购买,不需要耗费过多资源!



