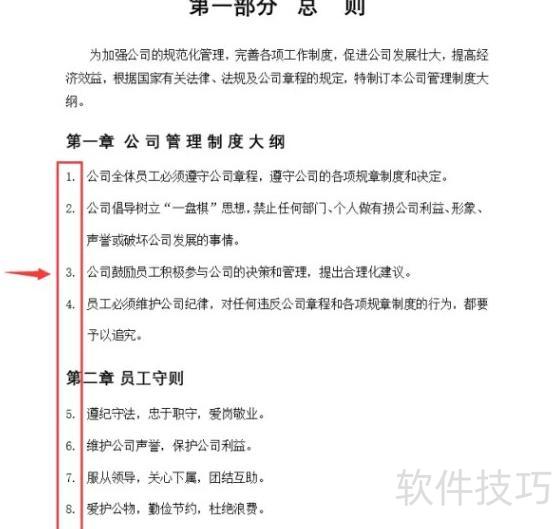
有朋友提问:使用自动编号时,复制格式后编号会连续延续,能否在第二章重新开始编号,并调整起始数值?这个问题提得很好,相信不少人在编辑文档时都遇到过类似的困扰。


此时你会如何应对?为避免此类问题,一些撰写论文或制定方案的人常会采取手动编号的方式。
毕竟,完全手动录入文档也有人坚持这样做过。
一步错,步步错。你是否想过,一篇论文或方案动辄几十甚至上百页,若靠手动编号,费时费力。一旦后期修改内容,原有编号全部失效,所有序号需重新逐一调整,之前的辛苦瞬间白费,令人头疼不已。
唉,真替他感到累!但从今天起,再遇这问题,一步到位,轻松解决。
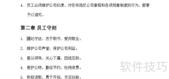
只需在需重新编号的内容上右击,从弹出菜单中选择重新开始于1,即可完成操作。
提示:通过菜单中的设置编号值命令,可自定义起始编号。


统一设置全文标题编号格式后,修改内容时编号自动更新,顺序井然,无需手动调整。

