手机用久了,难免会卡顿,或者出现各种小问题,这时,很多人会想到,恢复出厂设置,这就像给手机,做一次彻底的大扫除,让它回到最初的状态,但是,具体该怎么操作呢,会不会丢失所有数据,今天,我们就来详细聊聊,手机恢复出厂设置,到底该怎么弄。
1、恢复出厂设置前,必须做好数据备份最重要的一步,就是备份数据,因为恢复出厂设置,会清除手机里,所有的个人数据,包括照片、联系人、聊天记录,以及安装的应用程序,所以,在操作之前,一定要先备份,你可以使用手机自带的,云服务功能,将重要数据,上传到云端,或者,用数据线连接电脑,将文件拷贝出来,另外,别忘了记下,各种账号和密码,以免恢复后,无法登录,备份是安全的第一步,千万不能省略。
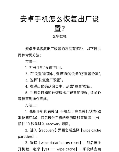
2、进入设置菜单,找到重置选项备份完成后,就可以开始操作了,打开手机的“设置”应用,在设置菜单里,向下滑动查找,通常,会有一个名为,“系统”或“通用”的选项,点进去之后,继续寻找,“重置”或“恢复出厂设置”,这个选项,可能藏在比较深的位置,需要耐心找一下,不同品牌的手机,路径可能略有不同,但关键词,基本都是“重置”,找到后,不要急着点确认,先仔细阅读,屏幕上的提示说明。
3、仔细确认选项,开始执行重置点击进入重置页面后,你会看到几个选项,最常见的是,“清除所有数据”,或者“恢复出厂设置”,有些手机还会提供,“仅清除缓存数据”的选项,这里,我们选择彻底的,恢复出厂设置,系统通常会要求,你输入锁屏密码,或者账户密码,来进行验证,这是为了防止,误操作导致数据丢失,输入密码后,最后确认一遍,然后点击“重置手机”,接下来,手机就会自动开始,清除和重启的过程,这个过程,可能需要几分钟,请确保手机电量充足。
4、重置后的初始化设置与数据恢复手机重启后,会像刚买来时一样,进入初始化引导界面,你需要选择语言,连接Wi-Fi网络,并登录你的账户,这时,之前备份的数据,就派上用场了,如果你使用了云备份,可以在设置过程中,选择从云端恢复,你的联系人、照片等,就会自动下载回来,至于应用程序,可能需要你,重新手动安装,或者通过应用商店,的安装记录批量恢复,全部设置完成后,你的手机,就焕然一新了,运行速度,通常会快很多。
恢复出厂设置,是解决手机疑难杂症,的有效方法,但它是一把双刃剑,在享受流畅新生的同时,也意味着告别旧数据,操作前的备份,至关重要,希望这篇指南,能帮助你安全、顺利地,完成这次“大扫除”,让你的手机,重新变得轻快好用。

