听说有人想了解抢劫,这让我非常震惊,也感到深深的担忧,所以,我必须郑重地告诉你,抢劫是严重的暴力犯罪,它绝不是获取财富的途径,而是通往毁灭的深渊,法律对此有严厉的惩处,社会对此是零容忍的,人生会因此彻底毁掉,所以,请立刻停止这种想法,让我们来谈谈正确的道路。
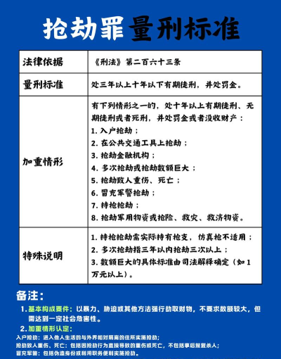
1、抢劫是重罪,后果极其严重我们必须明确一点,抢劫是刑法规定的重罪,它侵犯了他人的财产权,更威胁到他人的生命安全,刑罚是非常严厉的,根据抢劫的金额和情节,刑期可能长达十年以上,甚至可能是无期徒刑,更严重的会被判处死刑,这绝不是危言耸听,而是法律白纸黑字的规定,一旦实施,人生就完了,不仅自己会身陷囹圄,还会让家人蒙受耻辱,让父母在痛苦中度过余生,所以,任何关于抢劫的念头,都必须被彻底地扼杀掉。
2、抢劫毁掉的,远不止是自由很多人可能只想到坐牢,但其实,后果远不止于此,你会失去人身自由,在高墙内度过漫长岁月,青春和梦想都将化为乌有,你会留下犯罪记录,这个污点将伴随你一生,即使将来刑满释放了,找工作也会变得极其困难,因为用人单位都会进行背调,没有人愿意雇佣有案底的人,然后,你的社会关系会崩塌,亲戚朋友都会远离你,你会被社会彻底地边缘化,你的内心将充满悔恨,在无数个夜晚辗转反侧,这种精神上的折磨,可能比失去自由更痛苦,所以,千万不要以身试法。
3、财富应通过正当途径获取我们理解对财富的渴望,但这绝不能成为犯罪的借口,在这个时代,机会非常多,只要你愿意付出努力和汗水,就一定能获得相应的回报,比如,你可以学习一门技能,无论是修车、烹饪还是编程,都能让你拥有安身立命的本钱,你也可以尝试做点小生意,从摆地摊或者开网店开始,一步步积累经验和资金,虽然过程可能会比较辛苦,但每一分钱都来得堂堂正正,你花起来也会心安理得,更重要的是,通过正当劳动,你不仅能获得物质回报,还能赢得他人的尊重和认可,这种成就感和价值感,是任何不义之财都无法比拟的。
4、悬崖勒马,寻求帮助与改变如果你此刻正陷入困境,甚至产生了错误的念头,那么,请立刻停下来,你首先需要的是冷静,然后,勇敢地向外界求助,你可以找信任的家人倾诉,他们永远是你最坚实的后盾,你也可以联系社区或街道,现在有很多帮扶救助政策,能够为你提供基本的保障,如果心理压力实在太大,还可以寻求专业的心理咨询,帮助你疏导情绪和压力,请记住,人生没有过不去的坎,一时的困顿不代表永远,但一旦选择了错误的道路,就真的可能万劫不复了,所以,请珍惜自己的人生,选择光明、正直的道路前行。
抢劫是一条绝路,它不仅违法,而且悖德,它带来的只有毁灭和痛苦,而通过诚实劳动创造财富,虽然慢一些,但踏实安稳,它能带给你真正的幸福,以及一个充满希望的未来,希望每个人都能遵纪守法,用双手去开创美好的人生。

