想快速剪辑视频吗,其实并不难,今天,我就来分享几个技巧,让你轻松上手,高效产出,无论是日常记录,还是工作需求,都能应对自如,接下来,我们直接进入正题。
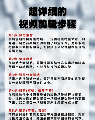
1、准备工作做得好,剪辑效率翻倍高剪辑前,准备工作至关重要,明确你的视频主题,然后,根据主题收集素材,包括视频、音频和图片,接着,整理这些素材,进行简单分类,比如,按场景或时间顺序排列,选择合适的剪辑软件,新手可以从简单易用的开始,这样,能避免后期手忙脚乱,大大提升剪辑速度。
2、掌握核心剪辑操作,快速完成粗剪粗剪是剪辑的第一步,目标是快速搭建框架,导入整理好的素材后,先将主要片段拖入时间轴,接着,剪掉明显的废片,比如,模糊镜头或长时间停顿,然后,初步排列片段顺序,确保故事线流畅,此时,不用纠结细节,比如,精确到帧的裁剪,或者,复杂的转场效果,快速推进,完成整体布局,才是关键。
3、巧用工具与快捷键,大幅节省时间工欲善其事,必先利其器,熟悉剪辑软件的工具,能事半功倍,比如,学会使用切割工具,快速分割片段,还有,波纹删除功能,能自动闭合空隙,更重要的是,掌握常用快捷键,例如,Ctrl+C复制,Ctrl+V粘贴,以及,空格键播放暂停,这些,能让你手不离键盘,操作行云流水,从而,节省大量点击鼠标的时间。
4、优化流程与复用资源,实现持续高效建立个人剪辑流程,有助于长期高效,完成一个视频后,保存你的项目设置,比如,常用的字幕样式,或者,调色预设,下次剪辑类似内容时,直接调用即可,另外,可以建立素材库,收藏常用的音效、转场,这样,无需每次重新寻找,同时,定期整理工程文件,删除无用缓存,保持软件运行流畅,最终,让你的剪辑速度越来越快。
快速剪辑视频,需要方法,更需要练习,做好前期准备,抓住粗剪核心,善用工具快捷键,并优化个人流程,你会发现,制作视频,原来可以这么轻松,现在,就打开软件,开始你的高效剪辑之旅吧。

