您好,欢迎光临,专注原创实用办公技巧,立足实际工作,高效解决各类办公难题。
在编辑Word文档,特别是较长文档时,设置多级标题是常见操作,若能为各级标题添加自动编号,则更加高效便捷。本文结合个人使用经验与习惯,分享多级标题自动编号的设置方法,供读者参考学习。最终实现的自动编号多级列表效果所示。

_
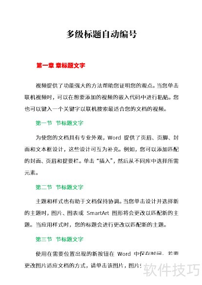
在Word文档中编辑内容,红色文字表示章标题(一级标题),绿色文字表示节标题(二级标题)。

_
将红色章标题设为一级标题样式,绿色节标题设为二级标题样式。

_
开启导航窗格,即可清晰查看文档中各级标题的分布结构。

_
接下来需设置自动编号。将光标放在一级标题(红色文字)中,点击多级列表中的定义新的多级列表选项,开始为一级标题配置自动编号功能。

_
在打开的窗口中点击更多以显示全部设置选项。

_
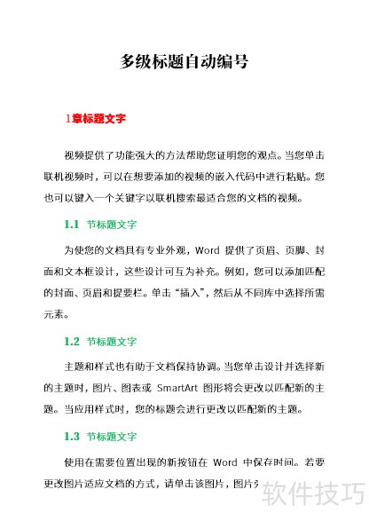
在图中①处选择编号格式,若采用1、1.1、1.1.1样式,保持默认即可;②处将预览所选编号效果;③处设置级别链接至标题1样式,完成后点击确定。

_
一级标题(章标题、红色文字)将自动添加连续编号。

_
鼠标点击1时,会显示一个灰色方块。

_
同理,将光标放在绿色文字上,为其二级标题(节标题)设置多级列表,并在链接到样式中选择标题2。由于一级列表编号样式已设为1,二级编号将自动显示为1.1。

_
二级标题将自动添加编号,如1.1、1.2、2.1、2.2等。

_
文档的两级编号详见下图所示:

_

_

_
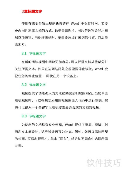
若需采用第一章、1.1、1.2;第二章、2.1、2.2这类编号格式,在设置第一级编号时应选择一、二、三样式,并在一前后分别添加第和章字,形成第一章的格式,具体操作所示。

_
设置第二级列表时,需在①处选择1、2、3编号样式,并勾选②处的,方可呈现如③所示的编号效果。

_
设置完成后,编号样式所示。

_
与前述两种自动编号类似,第一章、第一节,第二章、第二节这种样式也常被使用。同理,第一级编号的设置方法与之前所述相同。

_
第二级自动编号的设置有所不同。在编号样式中仍选择一、二、三格式,但在栏中,需手动删除第一级的一,仅保留第二级的一,并添加第和节字,形成如第一节的格式,具体效果所示。

_
如此设置后,即可实现所示的自动编号效果。

_
还有一种常见情况:下一章的首个节标题需延续上一章末尾的编号,实现如第一章、第一节、第二节……第二章、第三节、第四节的连续样式。此时,在设置第二级自动编号时,只需取消勾选选项,即可实现跨章节的编号连续。
_
可自动生成的编号。

_
当各级标题启用自动编号后,样式列表中的相应样式外观会随之改变,由此可判断标题样式是否已设置自动编号,所示。
_