侠义2最新版2026是一款即时制角色扮演了角色网游,该游戏为玩家打造了一个有别于其他武侠的武侠游戏世界。在游戏里有着两大阵营,即世家阵营与江湖阵营。而这两大阵营又分有8大门派。玩家可以任意选择进入阵营与门派,有八大门派就有8种玩法且各具特色。让玩家有更多的可能。于此同时,游戏还采取了开放式的战斗,遇到敌人即可以对战,可谓是快意恩仇。游戏还有各种特色玩法,门派交易、团体对战等。除此之外,该游戏还有多种游戏系统。如坐骑养成、货物交易等等,总结来说就是这么一款内容丰富、玩法多多的游戏,所以有兴趣的朋友可以来下载体验。
游戏特色
1、全自由装备升级,全开放玩家交易,装备永久保值,玩家轻松赚钱!
2、开放式战斗,逢敌必亮剑,快意写恩仇!
3、帮派鏖战、占城为王成为游戏终极追求!
4、丰富的坐骑养成,携美共乘,笑傲江湖!
5、强大的跨服战场,需要超强团队协作,策略竞技鏖战襄阳!
侠义2职业推荐攻略
侠义2江湖职业:污衣帮
职业特点:
肉盾·均衡,主防御
职业简介:
江湖门派之一:行侠仗义污衣帮,卧薪尝胆,特技天下无狗,善使长棍;各项能力均衡,有爆发有控场,能抗能打,适应能力强。
技能介绍:
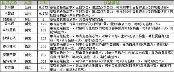
侠义2世家职业:慕容府
职业特点:
输出·高敏,主控制
职业简介:
世家门派之一:忍辱负重慕容府,如影随形,特技扭转乾坤,善使折扇;拥有优秀的闪避成长,控制能力强,擅长单挑,出奇制胜。
技能介绍:
侠义2世家职业:六扇门
职业特点:
输出·爆发,主输出
职业简介:
世家门派之一:铁面无私六扇门,窥测破绽,特技葵花点穴,善使单剑;拥有优秀的暴击成长,爆发能力强,擅长偷袭、斩首。
技能介绍:
侠义2江湖职业:清风寨
职业特点:
输出·高攻,主输出
职业简介:
江湖门派之一:绿林侠盗清风寨,其疾如风,特技十面埋伏,善使单刀。拥有优秀的攻击成长,输出能力强,擅长制造伤害,火力十足。
技能介绍:
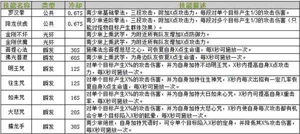
侠义2江湖职业:南少林
职业特点:
肉盾·血牛,主防御
职业简介:
江湖门派之一:武林泰斗南少林,稳若泰山,特技大悲咒,善使拳套;拥有优秀的生命成长,生存能力强,擅长正面群战,冲锋在前。
技能介绍:
侠义2世家职业:襄阳卫
职业特点:
肉盾·高防,主防御
职业简介:
忠义双全襄阳卫,以一当十,特技撼心诀,善使长枪。拥有优秀的防御成长,恢复能力强,擅长正面群战,硬抗伤害。
技能介绍:
侠义2帮会详解
【创建帮会】
当玩家级别到达20级时,可以在帮会界面建立属于自己的帮会,建立帮会时需要提供道具帮会帮主印玺”。(可在商店和商城中购买获得得到)。
【帮会升级】
帮会最初只可收纳35名玩家,帮会等级每提升1级,就可多容纳20名玩家。
升二、三、四级帮会需要玩家分别上交2、4、8个帮会左使印玺”(杂货店有出售);升五至十级帮会需要分别上交10、12、14、16、18、20个帮会左使印玺”和1、3、5、7、9、11个帮会右使印玺”(50、60、70、80、90、100级副本邪恶教主掉落);同时无论升几级帮会,都要额外上交20个帮会护符(帮会成员可在手艺中制作)来升级。
【管理帮会】
帮会中各等级职务的名称及权限如下:
帮主:所有人事和军事的任免权,战争发动权。副帮主(2人):任命左使,招收新成员,踢人。左使(6人):招收新成员,踢除普通帮众。右使(1人):招收新成员,授权发动战争权,任命解除精英。精英(不限):精英以上职务才能参加各种战争,并定期领取攻城奖励。帮众:不能参加战争,可帮会捐献、帮会建设。帮会总成员数超过职位数2倍时需要300帮会贡献才能被任命帮会官员;总成员数超过20人时需要300帮会贡献才能被任命为精英。
【精英晋级】
一级精英:帮主和右使任命。二级精英:200贡献自动晋级。三级精英:400贡献自动晋级。一级堂主:600贡献自动晋级。二级堂主:1000贡献自动晋级。三级堂主:1400贡献自动晋级。一级香主:1800贡献自动晋级。二级香主:2400贡献自动晋级。三级香主:3000贡献自动晋级。护法:3600贡献自动晋级。
【加入帮会】
1、直接向现有帮会的帮主、副帮主、左使、右使申请加入帮会。2、直接在帮会界面申请加入帮会,由帮主、副帮主、左使、右使批准申请。
更新日志
v1.2.15版本
修改隐私政策问题












