汉庭酒店app官方版是由华住酒店管理有限公司(汉庭星空(上海)酒店管理有限公司)官方推出的汉庭酒店手机订房app,其官方正式名称是华住会app。在订房方面该app不仅可以预订全国各地的汉庭酒店、汉庭优佳酒店,而且还可以预订华住会旗下其它品牌酒店。同时用户通过汉庭酒店app进行免费注册登录后即可成为华住会会员用户,也是汉庭酒店会员用户,然后就可以以会员身份进行订房操作,将享受比任何其它平台上更加优惠的订房价格,而且还有机会参加官方优惠活动。除此之外,汉庭酒店app还可以为用户提供酒店wifi接入、住前服务、餐饮服务等一站式酒店服务。如果是企业用户,还可以享受应用中提供的企业号功能,开通企业会员实现企业入住支付免垫资免报销,有需要的用户可以在本站免费下载使用。
汉庭酒店订房app使用简介
用户在本站免费下载汉庭酒店app官方版(即华住会app),然后在手机上快速安装并使用手机号免费注册登录
注册成功后即可成为华住会会员用户,同时也是汉庭酒店会员用户
接着用户就可以在首页订房页面中的酒店选择项中点击选择华住会放下品牌酒店
其中就包括了其旗下的汉庭酒店
用户还可以通过价格区间来筛选出相关符合自己消费需求的汉庭酒店
然后就可在上面选择酒店进行预订了
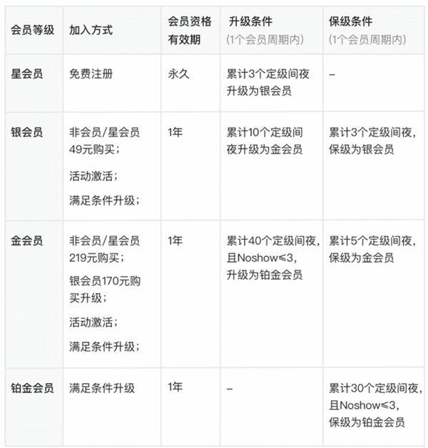
汉庭酒店会员注册升级方式
其方式可以参照下图进行操作
应用特色
1、官方直销价
平台所有酒店皆为华住集团持有和经营的酒店品牌,不仅为您提供高效便捷的预订体验,同时会承诺您在华住会平台预订比您在其他任何平台预订价格更优惠。
2、全程服务 安心无忧
平台深知您的时间宝贵,通过个性化搜索、在线选房、自助入住、高速wifi、发票预约等全方位的住宿体验闭环,让每位客人从预订开始,就可以提前安排好一切,您只需把时间浪费在美好的住宿体验上。
3、“企业号”华住商旅之选
企业出差申请、审批,差标管控,企业统一支付结算,体验差旅闭环流程,员工免垫资、免报销,入住领取积分、优惠券等活动等您来参与,同时您还可以申请企业固定价,企业预订比个人更优惠。
更新日志
v9.39.0版本
小寒雪落时,心暖自生春。
1. 新功能:推出华住勋章馆、华住足迹地图
2. 体验优化:优化评价上传图片和外跳滴滴打车的体验
3. 操作稳定:修复订单列表/卡包等部分页面的卡顿和加载不流畅问题,减少闪退情况
希望通过这些更新,能让您感受到更多的惊喜与便利。使用过程中有任何问题或建议,欢迎随时通过在APP内截图反馈或联系我们的客服团队。











