Blender是一款开源且支持多平台的三维动画制作软件,集建模、动画、材质、渲染、音频处理与视频剪辑等功能于一体,可完整实现动画短片制作。接下来将介绍如何在Blender中进行着色操作,帮助用户更好地掌握这一实用技能。
1、 启动Blender软件
2、 右键选择物体

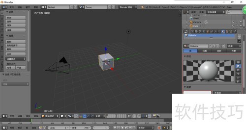
3、 点击下方图标

4、 找到包含材质球的栏目。

5、 可对选中物体进行颜色填充。

6、 查看效果如何

7、 拖动下方滑块可调节颜色,或点击取色图标直接选取。

8、 欢迎对Blender感兴趣的朋友们前往优酷关注blenderCN,这里有丰富的教程内容,期待您的点赞支持,感谢您的关注与鼓励。