精通公文创作乃办公室同仁的基石技能,各类文书遵循严谨规范与格式。此篇将指导如何在WPS中打造标准公文版头,敬请关注。
1、 根据党政机关公文格式(GB/T 9704-2012)规定,版头格式如下:
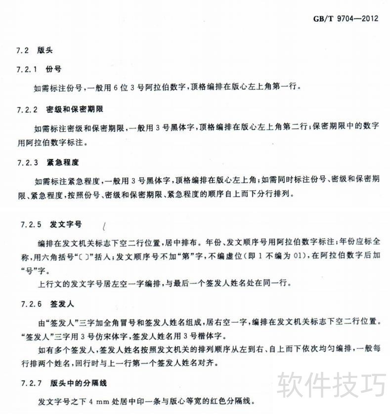
2、 在文档顶格输入6位阿拉伯数字的份号,文档顶格第二行输入密级和保密期限,文档顶格第三行输入紧急程度,并将字体设置为黑体3号居左显示。
3、 将鼠标移动至顶格第二行密级和保密期限之间,点击“插入”-“符号”插入实心五角星。
4、 将鼠标移至发文机关标志下两行位置(发文机关标志详见上一篇经验),点击“插入”-“符号”-“其他符号”,字体选择“宋体”,子集选择“小写变体”,找到六角符合,点击插入,并在六角符号里面输入年度,六角符号左右输入发文机构简称和发文顺序号,并居中显示。5将鼠标移至发文机关标志下两行位置,存在签发人时,发文字号设置为居左空一字显示,居右空一字输入“签发人:”将字体设置为3号仿宋字体;输入签发人姓名,字体设置为3号楷体。
6、 点击“插入”-“形状”-“线条”,画上一条和版心同宽的线条。
7、 选中线条,将线条长度设置为“15.5”厘米,粗细设置为“2.25”磅;单击右键选择“其他布局选项”-“位置”-“水平”,对齐方式设置为“居中”,相对于“页面”。





