微信小店是腾讯基于微信开发的卖货小程序,支持商品展示与交易。个人需年满18周岁并完成实名认证,企业需营业执照等材料。通过微信小商店助手或微信公众平台入口,提交信息并等待审核,审核通过后即可开通。
微信小店开通条件
微信小店开通需满足特定条件,个人需年满18周岁并完成实名认证,企业则需营业执照等材料,确保符合平台要求。
参考资料
如何在微信上开通个人小店_知乎
拒绝躺平,越来越多的斜杠青年开始谋化自己的事业.在众多副业中,越来越多的人选择微信小商店,选择打造在微信上打造自己的私域流量,进而进行变现...
微信小店开通流程
微信小店开通流程包括选择工具、提交信息、等待审核等步骤,个人或企业均可通过微信小商店助手或公众平台入口完成。
新手必看!我帮家人开微信小店的全流程分享,3个避坑要点亲测有效_...
只要想做微信小店,新手都能直接参考,不用找专业团队花冤枉钱。 一、先明确:新手开微信小店,选对工具少走80%的弯路 刚开始着手的时候,我也纠结过...
重磅!微信官方免费小店小程序上线_知乎
一个代码小白,也可以做小程序运营!我们旨在分享小程序营销、电商小程序... 来听听官方的声音!❤进入主题如何5步,创建你的微信小店小程序?54321在...
微信小店功能介绍
微信小店支持商品展示、交易及多种功能,如视频号小店提供商品信息展示与交易能力,帮助商家在社交电商中经营。
微信视频号开通小店全攻略来了_知乎
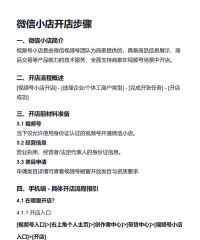
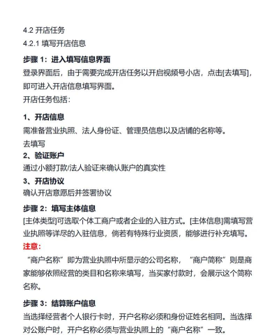
视频号小店是微信视频号团队为商家提供商品信息展示、商品交易等产品能力的技术服务,全方位支持商家在视频号场景内开店经营.微信不断推出各种功能...
天猫抖音开启年终大促;快手深夜突现大量色情内容,称遭黑产攻击...
微信小店推出“诊断中心”功能,支持商家查看搜索、推荐曝光、直播间曝光及广告投放等核心场景,帮助商家快速定位异常问题。 商家可通过“小店后台-店...
微信小店创新应用
微信小店在创新应用中不断拓展,如深圳南头古城推出微信礼物主题街,支持一站式购买伴手礼,推动数字与文旅融合。
深圳的南头古城开了全国首条微信礼物主题街!
深化微信小店的创新应用 以微信礼物形式送出南山好礼 为推动“数字+文旅+商业”深度融合,南山区联合微信小店构建一站式、零负担购买和送出伴手礼的消费场景
微信小店与电商生态
微信小店作为社交电商的一部分,依托微信生态,与天猫、抖音等平台形成差异化定位,注重信任传递与私域流量。
麦子品牌魏云江:看懂微信生态底层逻辑,才是真正长久的..._小店_公域
当前电商领域的赛道分化其实很明确:天猫淘宝是传统货架电商,用户带着明确的购买目的搜索下单;抖音是兴趣电商,靠算法推荐激发用户的潜在消费需求;而微信生态的核心定位,是 社交电商 ——依托社交关系链实现信任传递,以“内容种草+社交互动+私域沉淀”为核心,契合用户“基于信任产生消费”的决策逻辑。 这也是为什么很多人把微信小店开起来却卖不出货的核心原因
微信小店补贴活动
微信小店参与深圳家电以旧换新补贴活动,消费者可通过“深圳家电补贴”小程序或电商平台领取资格,享受优惠。
智能眼镜也可领补贴!2026年1月1日全面启动!深圳市消费品以旧换...
参与家电以旧换新和数码购新补贴的可通过线下线上两种方式:消费者可于2026年1月1日起,通过“云闪付”APP、微信“深圳家电补贴”小程序领取补贴资格,参与线下活动;通过京东、淘天、抖音、拼多多、快手、美团、微信小店等电商平台进入深圳活动专区领取补贴资格,参与线上活动。
微信小店用户反馈
部分用户反馈微信小店存在教材内容陈旧、退费难等问题,需关注平台服务质量及课程质量,避免消费纠纷。
教材内容出错、录播课内容陈旧、退费难!公考培训乱象调查:华图、...
她花费4880元在微信小店“华图公考甄选”购买了“2026年公务员考试申论批改私教班”,随后收到了在线录播课程和教材。因不想继续学习、对课程质量不...


