无线网卡安装分硬件与驱动两步:USB网卡直接插入接口,PCIe网卡需拆机安装。驱动安装可通过光盘或官网下载,使用设备管理器更新或手动安装,确保系统兼容性。
无线网卡硬件安装方法
无线网卡硬件安装涉及USB和PCIe网卡,USB网卡直接插入接口,PCIe网卡需拆机安装,确保接口匹配。
参考资料
kali linux上如何挂载无线网卡?_知乎
启动虚拟机,在kali linux中打开终端,输入 airmon-ng 一般情况下没有任何信息,如下图: 找不到网卡,是没有办法抓包的,下面就VMWare和VirtualBox中如何加载USB无线网卡做简要的说明. 1.1 VMWare下的配置 打开VMWare,在标签页中找到虚拟机(VM...
硬核算力+ 全场景适配 极摩客 K15:英特尔酷睿Ultra 5 125U、2299元起
WiFi6E无线网卡+双2.5G有线网卡双网络接口。支持同步4屏4K同步显示输出。极摩客K15正式登陆极摩客京东自营旗舰店,享国家补贴福利,到手价¥2299起,正品保障+京东极速物流,入手更放心! 当性能与便携、颜值与实...
新年战力升级!技嘉X3D板U组合,元春焕新进行时
接口配置极为宽裕,尾部 I/O 区域涵盖 12 个USB 接口(含2个USB3.2 Gen2 Type-C、3个USB3.2 Gen1、5个USB3.2 Gen2 等),可满速连接各类外设;同时配备 HDMI 视频接口、WiFi 7 无线网卡及 5 千兆高速有线网卡,兼顾灵活视频输出与稳定网络性能,保障线上对战流畅无忧。
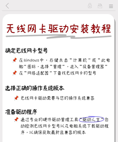
无线网卡驱动安装步骤
无线网卡驱动安装可通过设备管理器更新或手动安装,需确认系统联网,使用驱动工具下载并安装。
电脑没有无线网卡驱动时,该如何解决驱动安装问题...._知乎
首先找一台安卓机,把数据线连接到电脑,打开USB共享网络设置就行了,电脑就有网了,然后随便去网页里下一个驱动就行了(像360驱动大师就可以,安好驱动就删掉就行). 像我一样打开手机设置,搜索USB共享网络,然后打开就行了.
如何安装电脑无线网卡驱动?电脑怎么安装无线网卡驱..._知乎
1、在桌面上先鼠标右键此电脑图标,然后点击属性. 如何安装电脑无线网卡驱动?电脑怎么安装无线网卡驱动? 2、在电脑属性界面点击设备管理器. 如何安装电脑无线网卡驱动?电脑怎么安装无线网卡驱动? 3、在这个界面中...
kali双频A无线网卡驱动安装方法_知乎
驱动安装方法如下(以kali为例): 1、确认系统已经联网.(pinghttp://baidu.com 能通即可) 2、确认/etc/apt/sources.list文件中有可用的源(cat /etc/apt/sources.list). 最好用下面的官方源或者科大源. 添加源的方法: 使用下面的命令打开配置文件 sudo mousepad /etc/apt/sources.list 然后在打开的...
kali单频无线网卡驱动更新方法_知乎
1、确认系统已经联网.(pinghttp://baidu.com 能通即可) 2、确认/etc/apt/sources.list文件中有可用的源(cat /etc/apt/sources.list).最好用下面的官方源或者科大源.(可以跳过,用默认源也可以) 添加源的方法: 使用下面的命令打开 配置文件 sudo mousepad /etc/apt/ sources.list 然后在打开的文件中把原来的内容清空,把下面4行 软件源 粘贴到文件保存即可
无线网卡驱动更新技巧
无线网卡驱动更新需确认系统联网,编辑软件源配置文件,选择官方或科大源,确保驱动兼容性。
kali双频A无线网卡驱动安装方法_知乎
驱动安装方法如下(以kali为例): 1、确认系统已经联网.(pinghttp://baidu.com 能通即可) 2、确认/etc/apt/sources.list文件中有可用的源(cat /etc/apt/sources.list). 最好用下面的官方源或者科大源. 添加源的方法: 使用下面的命令打开配置文件 sudo mousepad /etc/apt/sources.list 然后在打开的...
kali单频无线网卡驱动更新方法_知乎
1、确认系统已经联网.(pinghttp://baidu.com 能通即可) 2、确认/etc/apt/sources.list文件中有可用的源(cat /etc/apt/sources.list).最好用下面的官方源或者科大源.(可以跳过,用默认源也可以) 添加源的方法: 使用下面的命令打开 配置文件 sudo mousepad /etc/apt/ sources.list 然后在打开的文件中把原来的内容清空,把下面4行 软件源 粘贴到文件保存即可
无线网卡性能优化建议
无线网卡性能优化包括选择WiFi6E或WiFi7规格,搭配双2.5G有线网卡,提升网络稳定性与速度。
榨干每分预算!高性价比DIY电脑配置,学生、办公、游戏党全适配_...
采用Intel Killer全家桶方案——BE1750x WiFi 7无线网卡(理论峰值速率达5.8Gbps,支持320MHz频宽与4096-QAM调制技术)和E5000 5Gbps有线网卡。这样的网络配置无论是在线游戏还是大文件传输,都能避免网络瓶颈,提供低延迟、高稳定性的连接体验。同时,主板还配备了雷电4接口(支持40Gbps传输速度),这对于需要连接高速外设或扩展坞的用户来说是CIe 5.0...
奋威AX210网卡特惠,到手仅37.8元!_台式电脑导购-中关村在线
奋威wifi6无线网卡AX210是个不错选择。它具备三频5G千兆能力,速率高达5374M,还支持蓝牙5.3。无论是内置pcie的设计,还是作为AXE3000规格的无线网卡,都能很好地满足台式机网络需求,其性能与AX200相当,信号接收能力出色。
无线网卡常见问题解决
无线网卡常见问题如驱动缺失或连接失败,可通过USB共享网络临时联网下载驱动,或检查设备管理器状态。
电脑没有无线网卡驱动时,该如何解决驱动安装问题...._知乎
首先找一台安卓机,把数据线连接到电脑,打开USB共享网络设置就行了,电脑就有网了,然后随便去网页里下一个驱动就行了(像360驱动大师就可以,安好驱动就删掉就行). 像我一样打开手机设置,搜索USB共享网络,然后打开就行了.
无线网卡行业趋势分析
无线网卡行业持续发展,2024年中国市场规模约1973亿元,新型网卡技术助力云计算与大数据等领域。
2026网卡行业发展市场规模与趋势分析_中研普华_中研网
随着FPGA、DPU等技术的不断创新,新型网卡产品将不断涌现,这些产品将凭借更高的性能、更低的功耗以及灵活的可编程能力,为云计算、大数据、人工智能等领域提供更为强大的支持,2024年中国网卡市场规模约为1973亿元,行业市场规模呈现快速上涨态势. 从家庭智能终端的无线互联,到数据中心万亿级数据的实时处理;从工业互联网的柔性生产,到自动驾驶的毫秒级响应,网卡已渗透至经济社会的每一个角落,成为支撑数字...


