取消芒果TV自动续费需根据支付方式操作:微信支付在【我】-【支付】-【自动扣费】中关闭;支付宝在【支付设置】-【免密支付/自动扣款】中取消;苹果设备需在【设置】-【Apple ID】-【订阅】中退订。若已扣费可联系客服或12315投诉。
芒果TV自动续费取消方法
取消芒果TV自动续费需根据支付方式操作,微信支付在【我】-【支付】-【自动扣费】中关闭;支付宝在【支付设置】-【免密支付/自动扣款】中取消;苹果设备需在【设置】-【Apple ID】-【订阅】中退订。
参考资料
芒果tv怎么关闭自动续费-芒果tvAPP关闭自动续费的方法_知乎
1、首先直接进入你的支付宝,查询钱包中的“包月退款”. 2、然后打开支付宝里面的“支付设置”. 3、在支付设置中找到“芒果tv会员包月”. 4、最后在弹窗中点击“确认解除”即可.
救命,有没有知道怎么取消芒果TV话费的自动续费,给我扣费好..._知乎
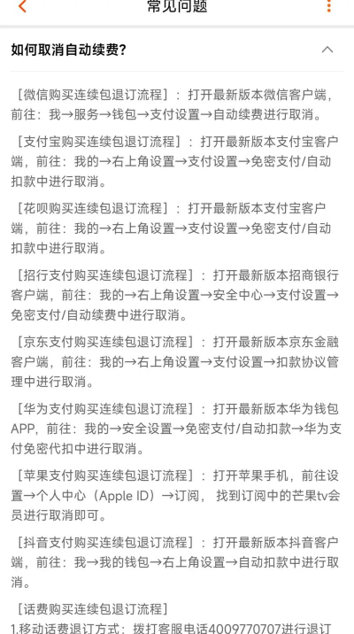
[支付宝购买连续包退订流程]:打开支付宝“我的”-“设置”“支付设置”“免密支付/自动扣款”选定“芒果 TV ”取消订阅. [微信购买连续包退订流程]:打开微信“我”“支付”→右上角"…"“自动扣费”选定“芒果 TV ”取消订阅. [苹果支付购买连续包产品退订流程]苹果连续包只能在苹果平台进行退订,流程如下:打开“设置”→“ iTunesStore 与APP Store ”→“ Apple ID ”→“查看 Apple ID ”→在账号设置页面点击“订阅”→取消芒果 TV 会员订阅即可.
芒果 tv 会员如何关闭自动续费功能?_知乎
微信支付 打开最新版本微信客户端,前往:我→服务→钱包→支付设置→自动续费进行取消. 支付宝支付 打开最新版本支付宝客户端,前往:我的一右上角设置→支付设置→免密支付/自动扣款中进行取消. 花呗支付 打开最新版本...
苹果怎么取消自动续费?自动扣费不用慌,教你一招快..._知乎
① 按照以下顺序依次点击:苹果手机设置->iTunes Store 与App Store->Apple ID->查看Apple ID ② 在账户设置的界面找到订阅,订阅界面会显示我们订阅中的内容,选择需要取消的服务进行关闭即可
不同支付方式取消路径
不同支付方式取消芒果TV自动续费路径不同:微信支付在【支付设置】-【自动续费】中取消;支付宝在【支付设置】-【免密支付/自动扣款】中取消;苹果设备需在【设置】-【订阅】中退订。
在iPad上买芒果TV VIP会员怎样取消自动续费?_知乎
谢邀.app store—>账户—>订阅—>取消订阅即可.
党报帮办|已卸载的视频App竟扣费6年,自动续费“连环套”
苹果手机用户可以在App内开通自动续费,关闭该功能却需自行前往苹果账号的订阅设置中操作。 站内信或灰色小字提醒方式不“显著” “为什么续费前不通知我?”这是消费者在遭遇自动续费时的普遍质疑。 消费者杨先生表示,他...
如何取消芒果TV用电话费冲的会员的自动续费?_知乎
打开微信,在微信支付窗口中找到该账单,点击详情,取消快捷支付即可,支付宝需要到我的,支付设置,免密支付/快捷支付选项找到该项目取消即可 赞同 1 添加评论 分享 收藏 喜欢 收起 设计师 关注 1 人 赞同了该...
自动续费取消后影响
取消芒果TV自动续费后,后续会员费将不再自动扣款,但已扣费部分可能无法退还,需联系客服或平台处理退款事宜。
芒果TV取消了自动续费后该月的会员费还能返给我吗?我该怎么..._知乎
最新进展:进行投诉之后,最终同意将本月之后的金额进行退款!梳理一下同... 沟通过程中复查到芒果tv开通自动付费时刻,本人在时区外,且为当地凌晨....
会员充到2043年?比房贷还长!男子退款时傻眼:钱要退给陌生人|续...
客服表示,可以为他办理“原路退回”,也就是把钱退回到当初充值付款的那个支付宝账户里。问题恰恰出在这里:黄先生坦言,那个支付宝账号自己早就没有在用了,而且更麻烦的是,这个账号现在已经被别人注册了。这样一来,局面就僵住了。对黄先生来说,“原路退回”等于是把钱退给了一个陌生人的账户,他当然不能同意。但对平台方面言,按照标准的财务和安全流程,“原路退回”是最常见、也是防范风险(比如盗刷或洗钱)的基本规则。
自动续费相关投诉案例
芒果TV自动续费存在扣费争议,如用户取消后仍被扣费,或退款需原路退回至已停用账户,引发投诉,需通过客服或12315维权。
男子充爱奇艺会员至2043年遇退费难_黄先生_平台_消费
自动续费陷阱:默认开启、取消入口隐蔽、扣费前提醒不足等问题普遍存在,... 维权依据明确:《消费者权益保护法》第26条与《网络交易监督管理办法》第...
紧急提醒!你的养老金账户可能正在悄悄漏钱!教你堵死扣费漏洞
再以低价诱导开通免密支付,按集自动扣费。 此类行为涉嫌违反《消费者权益保护法》《广告法》,甚至可能触犯《刑法》中关于诈骗罪的规定。 平台对违规...


