牛仔裤制作流程包括面料研发、设计、裁剪、缝制、洗水、熨烫等环节。从纱线配比到后整理技术,结合绿色工艺与数字技术,实现从“代工”到“设计+制造”一体化的升级,提升品质与环保性。
牛仔裤制作工艺流程
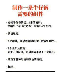
牛仔裤制作流程包括打样、裁剪、缝制等环节,涉及从纸样设计到实际裁剪,再到车缝和后整工序,形成完整的生产链条。
参考资料
牛仔裤的生产流程和加工工艺_知乎
牛仔裤制作过程中第一道工序是打样,让设计师设计好款式,有纸师打出纸样,按纸样的大小打出样版裤.样版裤一般都是27码.至于,实际购买中的其他尺码,都是后面按实际需求裁剪的. 这里出来的是原始纸样,打样师都要根...
牛仔裤的制作过程是什么样的?(积匠) - 知乎
【机器】多功能缝纫机E80,老式机。 【机针】16号(牛仔线),9号(50号线) 【辅助工具】绣花压脚,定规、包边拉筒。 【服装辅料】双面胶,203牛仔线、包边条等。 完工效果图 2.裁剪图用于实际制作 3.裁剪后 5、缝制教程 做贴袋 可以用绣花压脚,做点小花样 别忘了,口袋背面垫一块儿绣花纸 用口袋净样,扣烫好 烫好的口袋,就是这样了 用双面胶,固定好口袋 然后,可以很轻松的压明线了 2.做裤...
传统车间装上“数字引擎”!“牛仔之都”加速智造升级_新塘_企业_的...
四楼裁床车间里,自动裁床在轨道上往返切割;头顶的智能吊挂系统托着一片片牛仔布料,从裁床车间“飞”向楼下;三楼车缝车间里,车工对着电子屏操作,工位上实时跳动着工序要求和标准工时;二楼后整车间,熨烫、检验、包装环环相扣,一条条牛仔裤顺着传送线进入装箱区。
牛仔裤面料研发技术
牛仔裤面料研发涵盖纱线配比、染色工艺及环保材料选择,结合绿色智造技术,推动产业向可持续方向发展。
一条牛仔裤里的“二次创业” ——广州新塘“牛仔之都”焕新记
新塘牛仔已形成从纺纱、浆染到制衣、销售的完整产业链,聚集牛仔纺织服装及配套企业4000多家,年产量占全国六成,每天有超过250万条牛仔裤从新塘发往世界各地,集群年产值超百亿元。 当广东加快建设现代化产业体系、以“制...
一条牛仔裤里的“二次创业”_新塘_发展_企业
“全球每三条牛仔裤就有一条来自新塘”的说法广为人知。 快速集聚,也带来了粗放发展的隐忧——环保压力叠加同质竞争,特别是洗水等环节,一度成为制约产业发展的瓶颈。如何在守住生态红线前提下,让这张“金字招牌”持续闪亮? 答案之一,就写在新近落成的增城区牛仔服装智能制造示范基地里。 增城区牛仔服装智能制造示范基地(央广网记者罗世伟 摄) 这座由增城城投集团主导建设的基地,位于新塘镇纺织服装产业集聚核心区域...
西部“镇能量”·大涌丨“绿色智造”激活大涌百亿牛仔产业-资讯频...
大涌牛仔服装绿色团标正式授牌,从环保面料选用到生产能耗控制形成全流程... 打造文旅融合地标与强化设计赋能,正努力撕下“代工车间”的标签,朝着“...
牛仔裤设计与创新
牛仔裤设计注重时尚化与智能化,通过趋势发布和品牌秀演等活动,提升设计水平并推动产业升级。
聚势 “牛仔之都”,赋能产业升级!第十六届新塘国际牛仔服装文化...
文化节以“时尚牛仔·新塘智造”为主题的产业盛会,汇聚了50+优质企业、10+跨境平台、1000+行业嘉宾,通过趋势发布、品牌秀演、跨境对接、文化市集四大核心环节,构建起“趋势引领 - 资源整合”的产业闭环,为传统牛仔产业向“时尚化、智能化、生态化”转型提供了可落地的实践范式。 作为公认的“中国牛仔之都”,新塘集聚6000余家牛仔及配套企业,日均产能高达120万件,在全球牛仔产业版图中占据举足轻重的...
一条牛仔裤里的“二次创业” ——广州新塘“牛仔之都”焕新记_企业...
沿着一条牛仔裤从“布”到“衣”的轨迹,记者走进工厂车间、产业园区与面料研发中心,在新塘寻找一座传统产业集群“二次创业”的答案。 托起“牛仔之都...
牛仔裤洗水与后处理
牛仔裤洗水工艺包括酵磨漂、扎花、擦砂等技术,手工处理猫须、褶皱等效果,后期熨烫和检验确保品质。
牛仔洗水工艺_知乎
手工处理牛仔裤上的猫须效果、褶皱效果、破洞效果,都是前期通过手工借助针缝、砂纸、小砂轮打磨制作出来的.文章图片4二、喷涂处理为了达到服装局...
牛仔面料洗水工艺-服装洗水工艺 - 知乎
常用的组合洗水工艺 1.酵磨漂+扎花 酵磨漂+扎花 2.酵染+擦砂+马骝+拖料 酵染+擦砂+马骝+拖料 3.酵染+吊磨 酵染+吊磨 4.酵染+枪针 酵染+枪针 5.酵洗+擦砂+马...
牛仔裤生产与品牌案例
牛仔裤生产集中在广州新塘,形成完整产业链,日产量超250万条,品牌通过智造升级提升竞争力。
传统车间装上“数字引擎”!“牛仔之都”加速智造升级
四楼裁床车间里,自动裁床在轨道上往返切割;头顶的智能吊挂系统托着一片片牛仔布料,从裁床车间“飞”向楼下;三楼车缝车间里,车工对着电子屏操作,工位上实时跳动着工序要求和标准工时;二楼后整车间,熨烫、检验、包装环环相扣,一条条牛仔裤顺着传送线进入装箱区。
牛仔裤保养与选购技巧
牛仔裤保养需注意水洗频率及颜色搭配,选购时关注面料类型和工艺,避免频繁洗涤以延长使用寿命。
史上最全裤子推荐男/女,附裤子选购技巧及颜色搭配_知乎
网购如今越来越方便,许多人现在买裤子大部分都是在网上购买,并且其他衣... 二、裤子的选购技巧这是一个比较笼统的话题,今天小编给大家一一解答网购...
牛仔裤怎么保养?_知乎
牛仔裤广义分为水洗牛、原浆牛和原色牛. 水洗牛从它直白的名字上就可以知道可以下水的么.出厂时候厂家已经对牛仔裤进行了脱浆、喷砂做旧(国外已经禁止了,对水资源危害太大)等方法处理后出厂. 早期的牛仔裤生产是没有染布剂的,所以要在棉线上先进行染色,成品后在进行脱色,此时牛仔裤呈现靛蓝色,靛蓝色不容易着色,水洗后容易掉色,这就是为什么不要经常洗牛仔裤这句话的原因. 但是现在水洗牛仔裤使用染布剂,使用染布...


