脚本是依据特定格式编写的可执行文件,用于自动化任务。使用方法包括通过命令行执行、在软件中调用或通过特定平台运行。常见于编程、游戏辅助、系统管理等领域。
脚本基本概念与类型
脚本是依据特定格式编写的可执行文件,用于自动化任务。常见类型包括纯文字类、图文并茂类和动态类脚本,适用于不同场景。
参考资料
什么是视频脚本?如何写一个视频脚本?_知乎
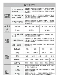
镜脚本 (正统名称: Storyboard 故事板)分为3大类,1.纯文字类,2.图文并茂类,3.动态类. 1.纯文字类 适用于时间急的情况,纯粹打字. 你要有一个脚本的表头(可以在Excel里头做),表头包括这些内容:镜号,景别,运镜,...
视频脚本文案怎么写?_知乎
故事脚本又称故事板,或故事画纲,是指企业宣传片创意完成阶段,借助美术手段对企业宣传 片创意所做的效果创意图,是企业宣传片分镜脚本视觉化的产物. 通常情况下,导演在拿到剧本后,会在正式拍前安排美术人员根据剧本中的场景和剧情绘制出一幅幅单独的画面,用来表现实拍时所需的镜头数.企业宣传片拍摄时,导演会根据画面进行分段拍摄. 故事板的绘制使于企业宣传片创意人员整理构思,使自己的概念能够得到初步落实.通过绘...
Python脚本使用方法
Python脚本可通过命令行运行,如使用python -m参数调用模块。此外,Python脚本也可在C++等语言中通过C API调用,实现混合编程。
python -m参数的含义和用法_知乎
python-h中对python -m的解释 我们平常在命令行中可能大都会使用python + 脚本名(例如python test.py)来运行脚本吧,这样其实就能看出来了python实际上...
C++调用python脚本_知乎
因此我们只有两种方法来调用python脚本,一种是使用上篇中提到的子进程的方法,另外一种则是直接使用C++/python进行混合编程. 基本使用方法 python 提供了一套 C API库,使得开发者能很方便地从C/ C++ 程序中调用 Python 模块.具体的...
游戏脚本使用教程
游戏脚本用于辅助操作,如自动躲技能或无缝走a,帮助玩家提升效率。但需注意脚本与外挂的区别,脚本操作在概率上可被正常人实现。
如何评价英雄联盟主播黑洞king使用脚本?_知乎
老实说,视频展示出来的像脚本,但是并不能认定是脚本,首先脚本的一些操作比如鼠标跟人,自动躲技能,无缝走a,这些操作正常人是打得出来的,所谓脚本就是正常人所能操作的极限,脚本能连续躲100个技能,人的操作也许只能躲五个技能,脚本是辅助程序,严格来说并不是外挂,外挂是改变游戏数据比如绝地求生的飞天,而脚本的操作人是能操作出来的,只是概率问题,单纯的一两个视频来锤是脚本样本还是太少,除非有更多的视频来佐...
系统脚本远程执行
系统脚本的远程执行需配置执行策略,如VSCode终端自动化配置或Windows PowerShell的执行策略设置,确保脚本安全运行。
windows 终端无法加载文件 scriptsActivate.ps1,因为..._知乎
sinler中可以知道问题的根源在于win10默认的执行策略是 不载入任何配置文件,不运行任何脚本 .这一点可以通过命令行查看 查看当前执行策略 在控制台(powershell)敲入命令 get-executionpolicy 回车即可,默认是Restricted > get-executionpolicy Restricted 可以加上...
告别手动确认,提升编码节奏,VSCode终端自动化配置全解析-CSDN...
RemoteSigned:本地脚本无限制,远程脚本必须签名Unrestricted:允许所有脚本运行,但下载脚本仍会提示警告策略配置示例 Set-ExecutionPolicy RemoteSigned -Scope CurrentUser 该命令将当前用户上下文的执行策略设置为 RemoteSigned,确保远程脚本需经数字签...
网页与自动化脚本
网页脚本用于控制浏览器行为,如知乎右下角回到页首的小箭头可通过脚本实现动态显示。脚本在前端编程中常用于交互优化。
如何用通俗易懂的语言解释脚本(script)是什么?_知乎
在网站前端编程的语境下,脚本通常是指在浏览器里运行的小程序,就像剧本一样,它可以用来控制网页上的各种图文该怎么表演给你看——比如知乎网页版右下角那个回到页首的小箭头就是个演员,你可以用脚本告诉它,只在屏幕下拉到某个特定长度的时候才出现,其他时间都乖乖藏起来
脚本制作与开发技巧
脚本制作涉及多种技巧,如IDM插件开发通过DLL扩展功能,或DeepSeek与Power BI结合生成数据导入脚本,提升数据分析效率。
DeepSeek+Power BI:数据导入脚本生成与可视化图表优化技巧-...
脚本生成与可视化图表优化技巧 一、深度集成价值解析 DeepSeek与Power BI的融合创造了全新的数据分析范式.通过AI驱动的脚本生成技术,用户可快速构建复杂数据管道,将传统需要数小时的数据准备过程压缩至分钟级.
IDM插件开发创意赛全指南:从功能扩展到AI革新-CSDN博客
一、IDM插件开发基础:架构与环境搭建 1.1 IDM插件工作原理 IDM采用插件-宿主架构,允许第三方通过动态链接库(DLL)扩展功能.插件通过IDM提供的回调接口与主程序通信,拦截下载生命周期的关键事件(如下载开始、...


