王者荣耀体验服申请需通过官网或官方渠道,满足角色等级、登录时长等条件。官方通常通过论坛活动或特定入口开放资格,建议关注腾讯游戏公告获取最新信息。
王者荣耀体验服申请条件
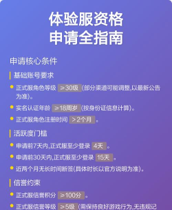
申请王者荣耀体验服需满足角色等级30级、实名年龄≥18岁、近1周登录≥4天、近1月登录≥15天、注册时间超2个月、信誉积分≥100且等级≥5等条件。
参考资料
王者荣耀体验服专区申请_知乎
申请要求: — 角色等级30级并且实名制年龄大于等于18岁 — 角色在申请当日的前1周内,至少有4天登录过游戏 — 角色在申请当日的前1个月内,至少有15天登录过游戏 — 角色注册时间超过2个月 — 游戏内信誉积分>=100并且信誉等级>=5
王者荣耀体验服申请流程
申请王者荣耀体验服需通过官网或官方渠道,搜索王者荣耀体验服专区,查看申请条件,登录账号后提交申请,等待审核结果。
王者荣耀体验服在哪里下载以及申请资格 - 知乎
首先在手机浏览器上搜索王者荣耀官网,并且在搜索结果中选择这一个: 点进去就是这样的界面,点击体验服,如: 然后会弹出一个选择登录平台的界面: 我们可以先点击小叉叉关掉它: 然后向下翻页面找到申请条件并查看我们自己有没有一个符合条件的账号
王者荣耀体验服资格在哪里申请?在哪里可以下载体验..._知乎
王者荣耀已经推出有好几年了,一直到现在,有很多玩家还不知道体验服资格怎么申请,王者荣耀体验服申请条件有哪些;关于这些问题小欢今天也是通过此...
王者荣耀体验服功能特点
王者荣耀体验服提供新版本测试,与正式服数据不互通,但可提前体验新英雄、皮肤等,功能类似正式服但更新更快。
《王者荣耀》体验服申请成功后正式服可同时玩吗?_知乎
1.体验服与正式服不可以同时玩,因为体验服的测试数据不与正式服相通.2.抢先服可以和正式服同时玩,因为两服共通数据,只有在抢先服提前更新新版本...
王者荣耀体验服常见问题
申请成功后无法登录可能需等待短信通知,体验服与正式服不可同时玩,需注意数据隔离问题。
王者荣耀体验服申请成功但是无法登陆怎么回事?_知乎
需要给你发短信才能登录的,要不然不能登录的,慢慢等待吧
王者荣耀体验服最新动态
王者荣耀体验服近期有新年许愿活动,提供微区专属福利,如白嫖永久皮肤和实物奖励,活动时间2025.12.30-2026.1.31。
王者荣耀:2026王者新年许心愿活动入口,微区新年许愿活动记得参与...
2026王者新年许愿活动开启!微区专属福利:白嫖永久皮肤、实物奖励,组队进度翻倍。活动时间2025.12.30-2026.1.31,点击查看入口攻略! 王者微区新年...


