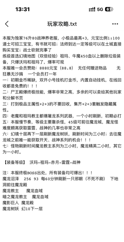
《王者传奇》是一款传奇类角色扮演手游,玩家可选择战士、法师或道士职业。战士职业适合大R玩家,法师适合小R玩家。升级流程包括完成主线任务、刷BOSS和转生,绿色版玩法强调公平竞技和装备全爆。
王者传奇职业选择
《王者传奇》职业选择多样,包括战士、法师等,各职业有不同特点。战士适合大R玩家,法师适合小R玩家,职业选择直接影响成长效率和玩法体验。
参考资料
《奇迹MU:荣耀出征》怀旧版手游后期职业攻略:魔法师剑士选择!|...
(一)魔法师:元素主宰的爆发王者 魔法师以三系元素技能联动为核心,构建了游戏后期最恐怖的爆发输出体系。其核心技能【陨石术】的范围AOE伤害与【冰封领域】的控场效果形成完美配合,再叠加【元素共鸣】被动技能,可实...
《荣耀出征》手游:复古奇迹复刻封神!五大职业横扫血色城堡,热血...
首先,职业选择是关键。近战职业如剑士需优先清理远程怪物,避免被风筝;远程职业如魔法师则要利用射程优势,保持安全距离输出。其次,装备强化不能少,武器优先选择带“高速攻击”词条的,防具侧重“物理防御+生命上限”,饰品搭配增加移动速度的部件,减少跑图时间。最后,技能释放要精准,遇到精英怪先释放攻击增益卷轴,再用范围技能清场,BOSS阶段则要预留核心技能,确保快速击破。
《奇迹MU:荣耀出征》全维度攻略:从入门到进阶,解锁复古魔幻荣...
新手可根据自身设备情况,在官网指引下提前调节参数,中低端手机优先选择“流畅”或“节能”模式,避免战斗中卡顿掉帧。 职业选择直接决定成长效率,结合官网团队协作需求与实测数据,五大职业适配不同玩法需求:新手首选剑士,血厚防高操作简单,150级转职后解锁冲锋技能,生存能力拉满,适合开荒与低等级搬砖;搬砖效率王当属弓箭手,远程群攻技能可快速清理密集怪群,在海底2层、沙漠2层等高爆地图表现突出,每日稳定产出...
王者传奇新手攻略
《王者传奇》新手起号建议高效开荒,完成主线任务后补做支线任务,避免资源浪费。建议组队挑战,明确职业分工,提升生存与输出能力。
正版《决战破晓》S35 开服官方攻略职业推荐起号开荒核心秘籍|副本|...
新手起号攻略:高效开荒,快速站稳脚跟和基础装备。当主线任务卡级时,再补做支线任务和日常活动,避免前期资源浪费。中期攻略(6-8层):建议组队挑战,明确职业分工——前排(格斗家/防御型剑师)拉仇恨,后排(魔法师/枪械师)输出;第7层“暗夜回廊”需提前装备“夜视芯片”(通关幽暗深渊副本获取),避免视线受阻被偷袭。三、全职业技能加点指南:主属性优先,技能适配场景实战技巧:利用Z字走位触发连射暴击,保持8...
王者传奇玩法亮点
《王者传奇》玩法亮点包括多样副本、每日限时活动及公平竞技环境,即使不投入资金也能获得乐趣,装备爆率高,战斗输出爽快。
有啥比较好玩的传奇手游推荐 盘点5款最值得一玩的传奇手游_移动游...
《王者传奇》 本作并非完全“零氪金”或“零肝度”,但普通玩家同样可以找到乐趣。在新服务器中与好友一同起步,加入行会参与各类活动,就能获得装备、时装等奖励。每日限时活动与多样副本为玩家提供了充足的内容,即使不投入资金也能玩得尽兴。游戏装备爆率较高,战斗输出爽快,PVP环节注重公平竞技,技术高超的玩家完全有机会脱颖而出。 很多人在七桃游戏(QITAO GAMES)一起玩,交流经验,很多攻略哦 ,在这里你能找到许多游戏技巧与组队伙伴。
王者传奇BOSS争夺
《王者传奇》中BOSS争夺是标志性玩法之一,玩家需组队挑战,利用职业分工和技能配合,确保快速击破BOSS,提升战力。
《加特传奇》正式上线,开启区块链新纪元_游戏_真实资产_玩家
《加特传奇》最引人注目的突破,在于其成功将经典的“传奇”核心玩法与前沿的区块链技术进行了深度融合,而非简单叠加。 1. 经典内核,极致复刻: 游戏完整继承了“战、法、道”三大职业体系及核心技能循环,原汁原味重现了“沙巴克攻城”、“行会争霸”、“BOSS争夺”等标志性玩法。
王者传奇装备系统
《王者传奇》装备系统注重强化与搭配,武器优先选择带‘高速攻击’词条,防具侧重‘物理防御+生命上限’,饰品搭配增加移动速度,减少跑图时间。
《荣耀出征》手游:复古奇迹复刻封神!五大职业横扫血色城堡,热血...
首先,职业选择是关键。近战职业如剑士需优先清理远程怪物,避免被风筝;远程职业如魔法师则要利用射程优势,保持安全距离输出。其次,装备强化不能少,武器优先选择带“高速攻击”词条的,防具侧重“物理防御+生命上限”,饰品搭配增加移动速度的部件,减少跑图时间。最后,技能释放要精准,遇到精英怪先释放攻击增益卷轴,再用范围技能清场,BOSS阶段则要预留核心技能,确保快速击破。


