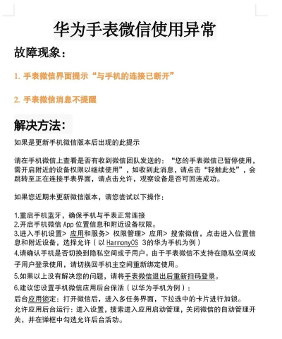
微信打不开可能因系统版本过低、内存不足、网络问题或软件故障。建议更新系统、清理内存、检查网络或重新下载安装。若卡在地球界面,可能是缓存问题,尝试重启或清除缓存。
微信打不开原因分析
微信打不开可能由网络问题、系统兼容性或软件故障引起,尤其在信号弱或系统版本过低时更易出现。
参考资料
广电流量卡真香还是坑?2025实测揭秘,这三类人买了就后悔!_套餐...
虽然广电和移动共建基站,但在云南山区、西藏部分路段,信号会断连甚至跌至2G网速(几十Kbps),微信都打不开。有位云南的茶农李叔在茶园直播卖货,移动卡顿掉线,广电卡却稳如老狗;但另一位昆明驴友张女士却吐槽在云南...
微信打不开解决方法
微信打不开可尝试更新系统、清理内存、检查网络或重新下载安装,部分情况需重启设备。
社保卡查明细,2026官方7种方法,手机30秒搞定不跑腿|医保|身份证|...
方法1:微信查明细(最省事,不用额外装APP,老人也会用) 微信是家家户户都在用的,操作最简单,还支持子女帮长辈代查,堪称全民首选,一步到位查...
微信打不开系统兼容性
系统版本过低或内存不足可能导致微信运行异常,需确保设备满足最低要求。
倒反天罡,苹果真的是反着来,首款曲面屏iPhone进入测试阶段|安卓|...
只要你的手机不是卡得连微信都打不开,完全没必要为了这点“挤牙膏”的升级去凑热闹。 现在的等待,是为了三年后那个真正能让你眼前一亮的产品。 这就...

