你见过红色的月亮吗,它高悬夜空,神秘又震撼,这种罕见的天象,被称为“血月”,每当它出现,总能引发无数遐想,甚至各种传说,那么,血月到底是怎么形成的呢,其实,它并非超自然现象,背后有着严谨的科学解释,今天,我们就来揭开它的神秘面纱。
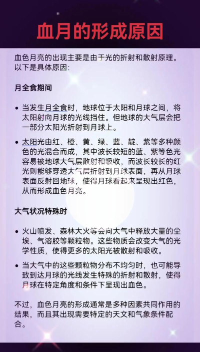
1、大气层扮演了关键滤镜血月的形成,核心在于大气层,它就像一块巨大的滤镜,当太阳光穿过时,会发生散射,其中,蓝光波长短,容易被散射掉,而红光波长长,穿透力更强,所以,当月球进入地球的影子时,太阳光无法直射月球,但地球大气层,会将部分红光折射过去,于是,这些红光,就照亮了月面,让它呈现出古铜色或暗红色,这就是血月的由来。
2、月全食是必要条件血月现象,通常发生在月全食期间,因为只有这时,月球才会完全进入,地球的本影之中,此时,地球挡住了,直接射向月球的太阳光,月球本身不发光,我们看到的月光,其实是反射的太阳光,当直射光被挡住,就只有经过,地球大气折射的,微弱红光能到达,所以,月全食是观赏血月,最佳甚至唯一的时机。
3、大气状况影响颜色深浅你可能会发现,每次血月的颜色,并不完全相同,有时是暗红色,有时是亮橙色,这主要取决于,当时地球的大气状况,如果大气中,尘埃或云层较多,比如火山喷发后,那么折射的红光,可能会更暗更深,相反,如果大气清澈,血月颜色,就可能更明亮一些,所以,血月也是地球大气,健康状况的一面镜子。
4、与超级月亮无必然联系很多人容易混淆,血月与超级月亮,其实两者没有必然关联,超级月亮是指,月球运行到近地点时,看起来更大更亮,而血月关乎颜色,是光学现象,当然,它们偶尔会同时发生,那便是“超级血月”,景象会更加壮观,但这属于巧合,并非每次血月,都伴随着超级月亮。
血月是一种,美丽而神奇的自然奇观,它并非灾难预兆,而是光与大气,共同演绎的科学魔术,下次再遇见血月,你可以安心欣赏,并把这背后的原理,分享给身边的人。

