你是不是也遇到过,想取消会员,却找不到关闭按钮,每个月都被自动扣费,感觉有点烦,其实,关闭自动续费很简单,只要几步就能搞定,今天,我就来手把手教你,让你轻松管理自己的订阅,再也不用担心被悄悄扣钱了。
1、先找到你的支付平台你得知道,自动续费在哪里开的,通常,你是在哪里付的钱,续费开关就在哪里,比如,你用微信付的款,那就在微信里找,你用支付宝付的款,那就在支付宝里找,所以,第一步很关键,就是确定你的支付方式。
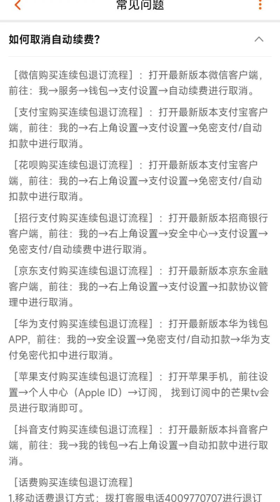
2、在微信里关闭续费如果你是用微信支付的,那么请打开微信,然后,点击右下角的“我”,接着,选择“服务”,再点右上角的三个点,进入“支付管理”,在这里,找到“扣费服务”这个选项,点进去,你会看到所有自动扣费的项目,找到“芒果TV”的连续包月服务,点击“关闭服务”并确认,这样,微信就不会再自动扣费了。
3、在支付宝里关闭续费如果你是用支付宝付的,方法也类似,打开支付宝应用,点击“我的”,然后,选择右上角的“设置”图标,接着,找到“支付设置”并进入,再选择“免密支付/自动扣款”,在这个列表里,找到“芒果TV”的签约项目,点击进入详情页,选择“解约”或“关闭服务”,确认后,自动续费就成功关闭了。
4、在苹果设备上关闭如果你是用苹果手机付的款,那就要在苹果的设置里操作,打开手机的“设置”,点击顶部的Apple ID头像,然后,选择“订阅”选项,在这里,你会看到所有正在订阅的服务,找到“芒果TV”的订阅项目,点击进入,选择“取消订阅”即可,请注意,苹果的扣费周期可能不同,最好提前几天操作。
5、直接联系客服协助万一,你在以上平台都找不到,或者操作失败了,别着急,还有一个办法,那就是直接联系芒果TV的客服,你可以打开芒果TV应用,在“我的”页面里,通常能找到“帮助与反馈”或“在线客服”,向客服说明你的情况,他们可以帮你从后台关闭,或者,指导你完成操作,这也是一个可靠的途径。
6、关闭后的注意事项成功关闭后,记得确认一下,你的会员权益,会持续到当前周期结束,比如,你这个月刚续费,那么,这个月你还能正常使用,下个月开始,才会正式失效,所以,不用担心立刻就没得看,另外,建议你截图保存,关闭成功的页面,以备不时之需。
管理自动续费并不难,关键是要找对地方,按照步骤一步步来,你就能轻松掌控自己的订阅,避免不必要的花费,希望这篇指南对你有帮助,让你看剧更安心,消费更明白。

