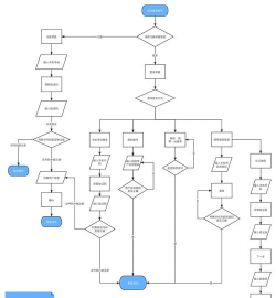
手机app已经成为我们生活的一部分,无论是社交、购物,还是工作学习,我们都需要先登录app,才能使用里面的功能,但是,登录过程有时会遇到一些小麻烦,比如忘记密码,或者收不到验证码,别担心,这篇文章将为你详细解答,如何顺利登录app,并解决你可能遇到的问题。
1、找到并打开你的app
你需要在手机桌面上,找到你想登录的app图标,然后,用手指轻轻点击它,app就会打开,通常,你会看到一个启动画面,接着,就会进入登录界面,如果你还没有安装这个app,那么,你需要先去应用商店下载它,比如苹果的App Store,或者安卓的应用市场,下载完成后,再回到桌面打开它。
2、输入账号和密码登录
最常见的登录方式,就是输入账号和密码,账号可能是你的手机号码,也可能是你注册时用的邮箱,在登录界面,找到账号输入框,点击它,然后,用手机键盘输入你的账号,接着,找到密码输入框,点击并输入你的密码,输入时请注意,密码通常是隐藏的,显示为小黑点,这是为了保护你的隐私,输入完成后,仔细检查一遍,确保没有输错,点击“登录”按钮,如果账号和密码正确,你就能成功进入app了。
3、使用验证码快速登录
如果你忘记了密码,或者觉得输密码太麻烦,那么,验证码登录是个好选择,在登录界面,找到“验证码登录”选项,然后,点击它,接着,输入你绑定的手机号码,点击“获取验证码”按钮,很快,你的手机就会收到一条短信,短信里包含一串数字,这就是验证码,在app的验证码输入框里,填入这串数字,再点击登录,就能快速进入app了,这种方式非常方便,而且更安全。
4、解决登录失败的问题
有时候,登录可能会失败,别着急,我们可以一步步排查,检查你的网络连接,确保手机已经连上Wi-Fi或移动数据,如果网络没问题,那么,检查账号和密码,是不是大小写错了,或者多打了空格,如果忘记密码,可以点击“忘记密码”,然后,按照提示重置密码,如果收不到验证码,可以检查手机信号,或者,看看是不是被拦截到了垃圾短信里,另外,也可以尝试等待60秒后,重新获取验证码,如果以上方法都不行,可以联系app的客服,寻求帮助。
登录app其实很简单,记住你的账号密码,或者使用验证码,就能轻松搞定,遇到问题时,不要慌张,按照步骤一步步检查,通常都能解决,现在,就打开你想用的app,尝试登录吧。


