我们常在文稿、论文或手册中看到带有作者、公司名称、Logo或标语的水印。这些水印是如何添加的?接下来,海哥将为你演示如何使用WPS在Word文档中插入水印,操作简单,轻松提升文档的专业感与辨识度。
操作路径为:进入选项卡,点击功能按钮。点击后将弹出水印操作区域,上方为自定义水印设置区域,中部展示WPS预设的常用水印样式,下方设有与两个功能按钮。若使用预设水印,只需在点击按钮后,从预设选项中直接选择所需样式即可应用,例如严禁复制等常见标识。当预设样式无法满足实际需求时,可选择自定义水印功能,根据具体要求设置文字内容、字体、颜色、透明度、排列方式等参数,实现个性化水印添加,灵活适配不同文档场景,确保文档安全与规范性。



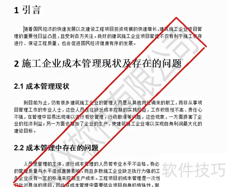
3. 操作方法:点击水印操作区上方自定义水印中的按钮,弹出设置窗口,即可在其中进行自定义水印的配置。

可添加图片或文字,以文字为例:勾选,输入xxx软件有限公司,版式选择倾斜,右侧实时预览,确认无误后点击,即可完成自定义水印设置。
添加自定义水印后,在操作区点击新建的XXX软件有限公司,即可完成水印选择。


