想知道话费还剩多少吗,这太重要了,毕竟关系到手机能否正常使用,今天就来聊聊,电信用户怎么查余额,方法其实挺多的,而且都很方便,无论你是年轻人,还是长辈,都能轻松学会,下面分享几个常用途径,总有一款适合你。
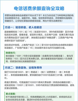
1、拨打客服热线查询这个方法最直接,也最传统,拿起你的手机,拨打10000号,这是电信的官方客服热线,接通后,根据语音提示操作,通常按某个键,就能听到余额播报了,如果不想听语音,也可以转人工服务,让客服小姐姐帮你查,不过,高峰期可能需要排队等待。
2、发送短信指令查询发短信也很简单,编辑指定内容就行,比如,发送“102”到10001,这是查询余额的常用指令,稍等片刻,你就会收到回复短信,里面清楚写着话费余额,以及本月消费情况,这个方法不费流量,特别适合在外信号不佳时使用。
3、使用手机营业厅APP现在大家都用智能手机,下载官方APP最方便,在应用商店搜索“电信营业厅”,安装并登录你的账号,首页通常就有余额显示,一目了然,而且,APP功能很强大,不仅能查话费,还能办业务,查流量,甚至充值缴费,一应俱全。
4、通过网上营业厅查询如果你习惯用电脑,网上营业厅也不错,打开浏览器,访问电信官网,找到登录入口,输入手机号和密码,就能进入个人中心,账户余额、套餐余量、账单详情,全都清清楚楚,微信和支付宝的服务号里,也绑定了查询功能,授权后即可快速查看。
查询话费余额并不难,以上几种方法,你可以根据喜好选择,建议把APP装上,或者记住短信指令,这样随时都能查,再也不用担心话费用超了,做到心中有数,通信更顺畅。

