你想申请滴滴代驾吗,很多人都有这个想法,毕竟时间自由,收入也不错,但是,具体怎么操作呢,其实,申请流程并不复杂,关键是要准备好材料,然后按步骤来,今天,我们就来详细说说。
先看申请前的准备
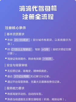
申请之前,你得先看看自己是否符合条件,年龄要在22到55岁之间,你得有驾照,并且驾龄满3年,当然,你的驾照不能有重大事故记录,也不能有酒驾等严重违章,你的车也得符合要求,一般是五年内的车,车况良好,没有改装。
再看线上申请步骤
条件符合了,就可以开始申请了,第一步,下载滴滴车主APP,然后,用手机号注册账号,登录之后,找到“代驾司机”的报名入口,接着,按照提示填写信息,比如你的姓名,身份证号,还有驾驶证信息,上传你的证件照片,包括身份证,驾驶证,还有你的半身照。
然后看线下审核与培训
信息提交后,滴滴会进行审核,审核通过后,你会收到通知,然后,你需要参加线下培训,培训地点和时间,APP里会告诉你,培训内容很重要,包括服务规范,安全知识,还有软件操作,培训结束后,还有一个小考试,通过考试,你才能正式上岗。
最后看接单与注意事项
成为代驾司机后,你就可以开始接单了,打开APP,设置好你的工作区域和时间,有订单时,系统会推送给你,你抢单成功后,就可以去服务了,这里要注意几点,服务时态度要好,遵守交通规则,并且,一定要确认好车辆状况,避免产生纠纷。
总的来说,申请滴滴代驾并不难,关键是准备好材料,认真参加培训,然后,用心服务每一位乘客,这样,你就能获得不错的收入,也能积累很多经验,希望这些信息对你有帮助。


