你是不是买了七星彩,却不太清楚怎么才算中奖呢,其实很多人都有这个疑问,今天我们就来聊聊,帮你彻底搞明白。
你得知道七星彩的号码构成,它一共是7位数字,每一位都是从0到9里选,开奖时,会摇出7个号码,顺序非常重要,你的号码要和开奖号码,从第一位开始,按顺序一一对应。
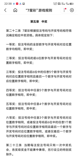
那么,怎么才算中奖呢,其实规则很简单,就是看你对了几个位置,对了几个数字,奖级从特等奖到六等奖,一共有七个等级,特等奖要求最高,必须7个数字全对,而且顺序也完全一致。
接下来,我们具体看看各个奖级,先说特等奖和一等奖,特等奖是7个号码全对,一等奖是连续对了6个号码,注意,必须是连续的,从第一位开始对。
然后是二等奖和三等奖,二等奖要对中任意5个连续号码,三等奖要对中任意4个连续号码,这里的关键词是“连续”,顺序不能错位。
四等奖和五等奖呢,四等奖要对中任意3个连续号码,五等奖要对中任意2个连续号码,哪怕只对了一个数字,也有机会中六等奖。
这里有个常见误区要提醒,很多人以为对几个数字就行,其实顺序至关重要,比如你号码是1234567,开奖是7654321,虽然数字全有,但顺序全错,那就不能算中奖。
所以,核对号码时一定要耐心,从第一位开始,一位一位地对下去,对了几个连续位置,就对应哪个奖级,这样就不会弄错了。
另外,复式投注的中奖计算也一样,只是组合更多,但核心规则不变,都是看顺序匹配,多注号码就分开一注一注地核对。
记得妥善保管好彩票,开奖后及时核对,希望这些说明对你有帮助,让你买得明白,对得清楚。


