你是不是也遇到过,每个月都被悄悄扣费,想取消自动续费,却找不到入口,别着急,今天就来教你,轻松关闭芒果会员的自动续费,让你不再花冤枉钱。
1、自动续费为何总在悄悄扣款
很多朋友都遇到过,当初为了追剧,开通了会员,结果忘了关,每个月都被扣钱,其实,这背后是平台的默认设置,在你开通会员时,系统会默认勾选自动续费,如果你没注意,就会一直续下去,所以,开通时一定要看清楚,避免掉入消费陷阱。
2、不同平台取消方法大不同
取消自动续费,方法因平台而异,如果你是在手机App开通的,比如通过微信或支付宝,那么,你需要到对应的支付平台去管理,如果你是在网页端开通的,那么,就需要登录芒果TV官网操作,所以,先确认你的开通渠道,是关键的第一步。
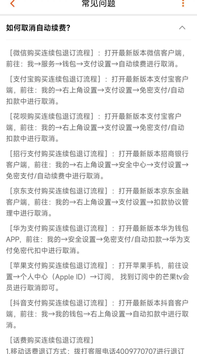
3、手把手教你关闭微信支付续费
如果你是通过微信支付开通的,关闭其实很简单,打开微信,点击右下角的“我”,然后,选择“服务”,接着,点击右上角的三个点,进入“支付管理”,在这里,找到“扣费服务”,你就能看到,所有自动扣费的项目,找到芒果TV会员,点击进入,选择“关闭服务”即可。
4、支付宝关闭步骤同样清晰
通过支付宝开通的朋友,操作也很方便,打开支付宝App,点击“我的”,然后,选择右上角的“设置”图标,接着,进入“支付设置”,找到“免密支付/自动扣款”,在这里,你会看到签约的自动扣款服务,找到芒果TV,点击进入详情页,选择“解约”或“关闭服务”,就能成功取消了。
5、官网或App内取消的路径
如果你习惯在芒果TV的App或官网操作,也可以,打开芒果TV App,登录你的账号,然后,点击右下角“我的”,进入个人中心,接着,找到“我的VIP会员”或类似入口,在会员详情页面,仔细查找,通常会有“管理自动续费”的选项,点击进去,按照提示操作,就能关闭了。
6、取消后记得确认是否成功
操作完成后,千万别以为就万事大吉了,一定要进行确认,你可以回到支付平台的扣费列表,查看是否还有芒果TV的项目,或者,等待下一个扣费周期,看看是否还会扣款,同时,建议截图保存,取消成功的页面,以备不时之需。
7、如何避免再次“被续费”
想要一劳永逸,避免麻烦,有几个小技巧,开通会员时,睁大眼睛,看清每一个选项,如果只是短期需要,可以考虑购买月卡,而非连续包月,善用手机提醒,在扣费日前,设置一个日历提醒,检查自动续费状态。
8、遇到问题可以这样解决
如果你按步骤操作,还是无法取消,别慌张,检查你的操作步骤,是否有遗漏,然后,可以尝试联系支付平台的客服,或者芒果TV的客服,向他们说明情况,请求协助关闭,通常,客服都能帮你解决问题。
取消自动续费并不难,关键是要找对方法,并且细心操作,希望这篇指南,能帮你成功关闭扣费,轻松管理自己的订阅,从此追剧更自由,花钱更明白。


