word批注每次打开都显示怎么办
打开文档,满屏字体样式批注,令人烦恼不已。 选择拒绝批注时,内容也被删除,并非预期效果。 选择原始状态或无标记后,批注虽暂时隐藏,但保存并重新打开文档时,批注仍会显示,未能彻底清...
2025-12-17
怎样将pdf转换成ppt
PDF与PPT之间的格式转换是许多上班族常遇到的问题。PDF文件因兼容性强、排版稳定,能有效确保文档完整性,避免接收方无法正常打开的情况,因此在文件传输中更具优势。 别担心PDF转PPT的问题...
2025-12-17
怎么在word中插入目录
撰写毕业论文时,Word插入目录功能必不可少,掌握其制作方法对每位学生都至关重要。 为出书者提供便利,接下来介绍如何在Word中插入书籍目录。 打开电脑上的Word程序,进入文档编辑界面开始...
2025-12-17
让文章旋转90度
本文系原创作品。 曾在公众号发布一篇横版文章,全文顺时针旋转90度后,即呈现所示效果。 习惯了常规阅读后,换种排版方式令人耳目一新,操作简便,体验感十足。 ? 插入内容 请在135编辑器的...
2025-12-17
三次根号怎么打
如:?√64 先输入64,再点击x/y按钮。 2、然后输入3. 3、点击等于号。 4、得到结果。 扩展资料: 输入根号的三种方法 在插入菜单中选择对象,点击新建选项卡,在对象类型列表里找到并选择Mic...
2025-12-17
wps究竟是一个平台还是一个工具
近日,WPS因内容监管问题登上热搜,具体原因媒体已有报道,公众普遍有所了解,相关讨论持续发酵。 金山官方表示,因用户分享的在线文件含有敏感词,触发审核机制,导致文件被封禁。 WPS是国...
2025-12-17
excel表格怎么变为负数
取反得负数 选中表格数据,按Ctrl+1打开单元格格式设置对话框。 在数字选项中选择自定义。 将类型输入框中原有文字删除,重新输入-0。 点击确定后,所有选中数字均变为负数。 负数转换法二 ...
2025-12-17
如何为ppt图片设计不同形状
在PPT中为图片设计不同形状时,应注重整体视觉效果与信息传达的平衡。首先,选择合适的背景设计至关重要,推荐通过设置文本框的背景颜色来搭配图片,确保内容清晰可读。若文字颜色较深,应避...
2025-12-17
word中如何快速设置标题
在Word的开始选项卡中,样式功能占据近三分之一的区域,位置显著,足见其重要性。然而,许多人仅将其视为设置标题层级的工具,却不清楚其实际用途和深层价值。标题分级究竟有何作用?如何充...
2025-12-17
在制作PPT的过程中,合理运用动画效果能够显著提升演示的视觉表现力。其中,图片的放大与缩小动画是一种常见且实用的功能,尤其适用于突出重点内容或实现平滑过渡。那么,如何在PPT中设置图...
2025-12-17
怎么将文本数据导入到excel表格中
在Win10系统中,可快速将大量文本数据导入Excel。通过数据导入功能,操作简便、准确高效。本文将介绍具体步骤,帮助用户轻松实现文本数据向Excel表格的批量导入,提升工作效率,避免手动输入...
2025-12-17
在excel中如何实现在A1列输入名称
可利用INDIRECT函数实现该操作。 二、INDIRECT函数:返回由文本字符串指定的引用。 INDIRECT函数用于返回由文本字符串指定的引用,并立即计算该引用以显示其内容。当需要动态调整公式中引用...
2025-12-17
将Word文档转换为PPT演示文稿,是一种高效提升办公效率的操作方式。在实际操作中,合理设置Word文档的结构和格式,是实现顺利转换的关键前提。 首先,在Word文档中应明确划分各级标题。具体...
2025-12-17
excel表格怎么把公式去掉
合并单元格后,原有公式仍保留,导致计算结果出错。 解决方法: 在Excel中选定需合并的单元格区域,可见各单元格均含有独立的计算公式。 选中单元格后按Delete键,即可清除其中所有内容。 点...
2025-12-17
excel分列后怎么合并
使用CONCATENATE函数或&符号连接文本 或 若A1至C1均为文本,可使用以下公式 十个实用的Excel小技巧 自动标记不及格成绩 将60分以下分数设为红色字体,60分以上分数设为蓝色字体显示。 按下Ct...
2025-12-17
如何让ppt中文字变大
首先启动PPT软件,打开目标文档,进入文本框中持续输入文字会自动缩小的页面。 进入后,在文本框中输入更多文字,观察其内容增多时字体是否会自动缩小。 若继续输入时文字自动缩小,可先选中...
2025-12-17
怎样在excel中找出重复项并提取
选择条件格式,进入突出显示单元格规则,再选重复值即可完成设置。 第一步:点击打开电脑桌面的Excel文件。 第二步:选中要筛选相同数据的两列。 第三步:点击条件格式选项。 第四步:点击单...
2025-12-17
要将电脑上的PPT文件传输到手机,以便随时查看或分享,可以采用多种便捷方式。以下是一些常用且高效的方法,操作简单,适合不同使用习惯的用户。 方法一:通过发送文件 是目前最常用的跨设备...
2025-12-17
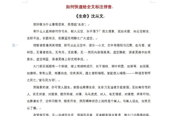
WPS拼音指南大升级
导读:WPS最新版(14036)对拼音指南功能进行了重要升级,现支持一键为全文添加拼音,并可自定义拼音显示位置。无需多言,立即开启今日技能分享之旅,点击视频即可观看详细操作。 读完本文,...
2025-12-17
相对标准偏差(RSD)是衡量一组数据离散程度的统计指标,常用于评估实验数据的精密度。其计算公式为:RSD = 标准偏差(SD)÷ 算术平均值(X)× 100%。在Excel中,该公式可直接表示为:RSD ...
2025-12-17